Creo Library

The possibilities with Creo are endless. Use this page to explore extensions, discover new capabilities, and unlock more power to deliver your best designs faster.

Overview Computer-Aided Manufacturing Model-Based Definition Computer-Aided Engineering/Simulation Engineering Calculations
Contact Us

Explore Creo’s design power


Creo delivers more than just robust 3D CAD – it's a platform for innovation. From advanced manufacturing and simulation to model-based definition and engineering calculations, Creo’s capabilities let you customize and expand what's possible to meet your unique design challenges. Explore the tools below that help you design smarter, faster, and with greater confidence.

Computer-Aided Manufacturing

Streamline production with integrated tool and mold design, milling capabilities, and toolpath optimization directly from your Creo models for faster, more accurate manufacturing.

Tool Design Extension

Description

The Creo Tool Design Extension accelerates the creation of high-quality injection mold and casting tooling directly within Creo. With wizard-like workflows, you can quickly create parting lines and surfaces, split cores and cavities, and generate complete tooling deliverables – drawings, BOMs, waterlines, runner layouts. Associative updates keep tooling synchronized with design changes, reducing errors, and accelerating time to production.

Benefits

  • Reduce tooling design time with automated workflows
  • Minimize errors through associative updates
  • Automate parting line and surface creation
  • Generate production-ready deliverables
  • Improve collaboration between design and manufacturing

Ideal for

  • Mold and casting designers
  • Manufacturing engineers
  • Teams needing integrated CAD-to-tooling workflows
  • Organizations seeking faster, error-free tooling handoff
  • Anyone creating manufacturing tooling for plastic injection molded and/or casted parts

Availability

The Creo Tool Design Extension is available via:

More Information

Explore the Creo Computer-Aided Manufacturing Solutions Brochure for more information.

Expert Moldbase Extension

Description

The Creo Expert Moldbase Extension streamlines moldbase tooling design directly within Creo. With a 2D process-driven interface, you can automate 3D moldbase generation, place components automatically from extensive supplier libraries, and create complete manufacturing deliverables. Smart automation handles ejector pins, cooling lines, and clearance holes, while associative updates keep everything synchronized – reducing errors and accelerating mold design workflows.

Benefits

  • Speed up moldbase design with automated workflows
  • Reduce errors through fully associative updates
  • Ensure consistent quality with industry-standard component libraries
  • Generate complete manufacturing deliverables automatically
  • Improve collaboration between design and manufacturing teams

Ideal for

  • Mold designers seeking faster, automated moldbase creation
  • Manufacturing engineers responsible for tooling accuracy
  • Teams needing integrated CAD-to-mold workflows
  • Organizations aiming to reduce rework and maintain quality

Availability

The Creo Expert Moldbase Extension is available via:

More Information

Explore the Creo Tool & Die Brochure for more information.

Production Machining Extension

Description

The Creo Production Machining Extension delivers advanced NC programming capabilities for 3-axis milling, 2- and 4-axis turning, and wire EDM, all integrated directly into Creo. With comprehensive CNC support, low-level sequence editing, and associative updates between CAD and CAM, you can optimize toolpaths, reduce programming time, and eliminate translation errors. Built-in post-processing and material removal simulation ensure safe, efficient machining and high-quality parts.

Benefits

  • Accelerate NC programming with integrated CAD/CAM workflows
  • Reduce costly errors through associative toolpath updates and collision checks
  • Optimize toolpaths for improved part quality and machining efficiency
  • Eliminate data translation issues with a single Creo environment
  • Lower programming time and production costs with automation

Ideal for

  • Manufacturing engineers and NC programmers
  • Engineers looking to design for manufacturability
  • Teams seeking integrated CAD/CAM workflows to reduce errors
  • Organizations needing precise toolpath control and optimized machining sequences
  • Designers producing prismatic and multi-surface parts

Availability

The Creo Production Machining Extension is available via:

More Information

Explore the Creo Computer-Aided Manufacturing Solutions Brochure for more information.

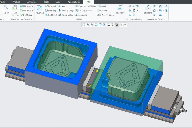
High-Speed Milling Extension

Description

The Creo High-Speed Milling Extension delivers advanced 3-axis milling capabilities for molds, dies, electrodes, and prototype parts – all integrated directly into Creo. Powered by ModuleWorks, it provides high-speed roughing, rest-roughing, finishing, and rest-finishing sequences to accelerate machining workflows and achieve superior surface quality. With associative toolpaths, collision checks, and material removal simulation, you can reduce cycle times, minimize tool wear, and ensure precision without leaving the Creo environment.

Benefits

  • Accelerate machining with high-speed roughing and finishing strategies
  • Reduce cycle times and tool wear through optimized toolpaths
  • Improve surface quality of manufactured products
  • Eliminate translation errors with integrated CAD/CAM workflows
  • Lower development and production costs with adaptive feeds and automated updates

Ideal for

  • Manufacturing engineers and NC programmers working on molds, dies, and prototypes
  • Teams seeking high-speed 3-axis machining capabilities
  • Organizations needing integrated CAD/CAM workflows for precision and efficiency
  • Engineers designing for manufacturability with complex geometries
  • Designers producing high-quality surface parts

Availability

The Creo High-Speed Milling Extension is available via:

More Information

Explore the Creo Computer-Aided Manufacturing Solutions Brochure for more information.

Additive Manufacturing Extension

Description

The Creo Additive Manufacturing Extension brings powerful lattice design and 3D print-preparation tools directly into Creo, enabling engineers and manufacturers to design, optimize, and prepare additive parts without leaving the CAD environment. With parametric lattices, automated print tray setup, and broad printer connectivity, you can streamline workflows for both prototyping and production. By unifying lattice creation, validation, and print prep in one environment, Creo helps reduce handoffs, minimize material usage, and shorten lead times – delivering lighter, stronger components faster.

Benefits

  • Design and optimize lightweight, high-strength parts with parametric lattices
  • Reduce material usage and part mass through advanced lattice structures
  • Eliminate external tools with integrated print prep workflows
  • Accelerate iteration cycles with automated tray setup and nesting
  • Ensure high-fidelity simulation with true B-rep lattice geometry

Ideal for

  • Engineers and manufacturers seeking innovative lightweight designs
  • Teams working on additive prototypes and production parts
  • Organizations aiming to streamline 3D printing workflows
  • Designers optimizing strength-to-weight ratios

Availability

The Creo Additive Manufacturing Extension is available via:

More Information

Explore the Creo Additive Manufacturing Brochure for more information.

Model-Based Definition

Create rich 3D models with embedded GD&T and product manufacturing information, improving clarity and speed, reducing errors, and enabling a fully digital product definition.

EZ Tolerance Analysis Extension

Description

The Creo EZ Tolerance Analysis Extension delivers powerful 1D worst-case and statistical stack-up analysis, giving engineers quick insights into dimensional variation within their 3D models. With graphical tolerance-loop visualization and automated reporting, you can validate critical dimensions early, improve Six Sigma design quality, and reduce costly late-stage rework. By integrating tolerance checks into your design workflow, Creo helps shorten development cycles, minimize scrap, and maintain quality in support of a Model-Based Definition (MBD) approach.

Benefits

  • Validate dimensional variation with worst-case and statistical stack-up analysis
  • Reduce scrap and rework by catching issues within your 3D model, not during production
  • Improve design quality with Six Sigma metrics and tolerance ranking
  • Accelerate workflows with automated HTML reporting and intuitive visualization
  • Eliminate external tools with integrated tolerance analysis in Creo

Ideal for

  • Engineers focused on dimensional accuracy and Six Sigma quality
  • Teams seeking to reduce late-stage rework and scrap
  • Organizations seeking to implement Model-Based Definition (MBD)
  • Designers working on assemblies with critical tolerance requirements
  • Manufacturers aiming to shorten product development cycles

Availability

The Creo EZ Tolerance Analysis Extension is available via:

More Information

Explore the Creo EZ Tolerance Analysis Extension Datasheet for more information.

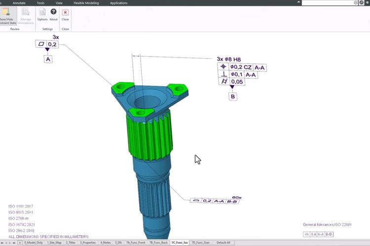
GD&T Advisor Extension

Description

The Creo GD&T Advisor Extension simplifies the application of Geometric Dimensioning & Tolerancing (GD&T) by guiding engineers through standards-compliant annotation directly in Creo. With an intuitive, wizard-like interface and real-time feedback, you can apply GD&T correctly and efficiently, reducing errors and accelerating Model-Based Definition (MBD) adoption. By ensuring compliance with ASME and ISO standards, Creo helps improve communication from design to manufacturing, minimizing costly mistakes and streamlining downstream processes.

Benefits

  • Apply GD&T faster with guided, standards-based workflows
  • Reduce annotation errors through real-time validation and feedback
  • Improve communication and reduce misinterpretation across teams
  • Accelerate MBD adoption for better design-to-manufacturing integration
  • Simplify complex annotations with an intuitive, feature-centric interface

Ideal for

  • Engineers implementing GD&T for ASME or ISO standards
  • Teams adopting MBD practices
  • Organizations seeking to reduce costly errors in downstream processes
  • Designers working on complex geometry requiring precise tolerances
  • Manufacturers aiming to improve quality and compliance

Availability

The Creo GD&T Advisor Extension is available via:

More Information

Explore the Creo GD&T Advisor Extension Datasheet for more information.

GD&T Advisor Advanced Extension

Description

The Creo GD&T Advisor Advanced Extension builds on the capabilities of the basic version by extending GD&T authoring and validation into assembly mode. It also enables engineers to reuse and validate existing GD&T annotations from legacy models, highlighting errors and providing recommendations for correction. Perfect for teams managing complex tolerancing across multi-component products or implementing Model-Based Definition (MBD) with legacy data, this extension improves consistency, reduces errors, and accelerates downstream processes.

Benefits

  • Streamline tolerancing across parts and assemblies with guided GD&T workflows
  • Validate and correct legacy annotations to ensure compliance with ASME and ISO standards
  • Improve consistency and reduce costly errors in multi-component designs
  • Accelerate MBD adoption while working with existing models
  • Simplify complex annotations with intuitive, standards-based guidance

Ideal for

  • Engineers managing tolerances across assemblies and complex products
  • Teams implementing MBD while working with legacy CAD models
  • Organizations seeking to improve quality and compliance in downstream processes
  • Designers needing to reuse and validate existing annotations
  • Manufacturers aiming to reduce errors and accelerate development cycles

Availability

The Creo GD&T Advisor Advanced Extension is available via:

More Information

Explore the Creo GD&T Advisor Extension Datasheet for more information.

Computer-Aided Engineering/Simulation

Validate designs early and often with real-time simulation, computational fluid dynamics, and motion analysis – helping you design with confidence and reduce costly rework.

Mechanism Dynamics Option Extension

Description

The Creo Mechanism Dynamics Option Extension enables engineers to simulate and optimize the dynamic performance of assemblies under real-world conditions. Ideal for mechanisms such as linkages, actuators, gear systems, and robotic arms, this extension helps predict motion behavior and loads before physical prototyping. With integrated force modeling and high-quality animations, you can validate performance early, reduce testing costs, and accelerate design cycles within the Creo environment.

Benefits

  • Simulate kinematic and dynamic motion for assemblies and mechanisms
  • Reduce physical prototype testing with early motion and load validation
  • Improve reliability by modeling real-world forces like gravity, friction, and inertia
  • Optimize designs with reaction force and torque calculations
  • Communicate effectively with stakeholders using high-quality motion animations

Ideal for

  • Engineers designing mechanisms such as linkages, actuators, gear systems, etc.
  • Teams developing robotic arms or motion-intensive assemblies
  • Organizations seeking to reduce prototype costs and shorten design cycles
  • Designers needing integrated motion and load analysis in CAD
  • Manufacturers aiming to validate performance under real-world conditions

Availability

The Creo Mechanism Dynamics Option Extension is available via:

More Information

Explore the Creo Mechanism Dynamics Option Extension Datasheet for more information.

Creo Flow Analysis

Description

The Creo Flow Analysis Extension, powered by Simerics, integrates fast and accurate computational fluid dynamics (CFD) directly into Creo. Designed for engineers working on flow and thermally dependent products, this extension enables you to analyze liquid and gas flow early in the design process. With automated domain setup, high-efficiency meshing, and real-time visualization, you can validate performance, reduce prototyping costs, and shorten development timelines without leaving the CAD environment.

Benefits

  • Simulate internal and external flows with turbulence and heat transfer analysis
  • Reduce prototyping and testing costs through early CFD validation
  • Accelerate design cycles with automated domain creation and meshing
  • Improve product performance with real-time visualization of flow behavior
  • Eliminate rework with CAD-CFD associativity for quick design updates

Ideal for

  • Engineers designing flow or thermally dependent products
  • Teams seeking integrated CFD analysis within their CAD workflow
  • Organizations aiming to reduce physical testing and shorten development timelines
  • Designers optimizing for fluid dynamics and heat transfer performance
  • Manufacturers needing accurate simulation for complex flow conditions

Availability

The Creo Flow Analysis Extension is available via:

More Information

Explore the Creo Flow Analysis Extension Datasheet for more information.

Creo Mold Analysis Extension

Description

The Creo Mold Analysis Extension integrates injection molding simulation into Creo, enabling designers and engineers to predict and prevent mold defects before tooling begins. Ideal for teams producing plastic parts, this extension helps validate moldability early and optimizes gating and process conditions for cost efficiency and superior part quality. With real-time fill animations and comprehensive analysis outputs, you can reduce rework, accelerate time-to-market, and improve part quality – all in the Creo environment.

Benefits

  • Detect mold defects such as short shots, weld lines, air traps, and sink marks early
  • Reduce costly rework and tooling changes with upfront validation
  • Improve dimensional accuracy with fiber orientation and shrinkage prediction
  • Accelerate design cycles with automated mold condition setup and material library
  • Optimize gating and process conditions for better quality and efficiency

Ideal for

  • Engineers designing plastic parts for injection molding
  • Teams seeking to validate moldability and optimize process conditions early
  • Organizations aiming to reduce tooling costs and shorten development timelines
  • Designers working on complex molded components requiring high precision
  • Manufacturers focused on improving part quality and reducing scrap

Availability

The Creo Mold Analysis Extension is available via:

More Information

Explore the Creo Mold Analysis Extension Datasheet for more information.

Creo Simulation Live

Description

Creo Simulation Live, powered by Ansys, brings instantaneous structural, thermal, and modal analysis directly into the Creo environment. Designed for engineers who need real-time feedback while designing, this extension eliminates the need for specialized computer-aided engineering tools, data exports, or long wait times. With dynamic updates as you edit features, you can catch performance issues early, reduce prototypes, and make informed design decisions – all without leaving Creo.

Benefits

  • Get real-time structural, thermal, and modal analysis as you design – powered by Ansys
  • Reduce prototype creation and testing costs with instant feedback
  • Accelerate design cycles by eliminating mesh prep and external tools
  • Improve product performance with interactive visualization of stress, deformation, and temperature
  • Make data-driven decisions faster with seamless CAD-integrated simulation

Ideal for

  • Engineers seeking instant simulation during design
  • Teams aiming to reduce physical prototypes and shorten development timelines
  • Organizations adopting integrated CAD/CAE workflows and simulation-driven design
  • Designers optimizing for strength, thermal performance, and vibration characteristics
  • Manufacturers focused on improving product reliability and reducing costs

Availability

The Creo Simulation Live Extension is available via:

More Information

Explore the Creo Simulation Live Extensions Datasheet for more information.

Creo Simulation Live Advanced

Description

Creo Simulation Live Advanced builds on the capabilities of Creo Simulation Live by adding real-time fluid flow analysis directly into Creo. In addition to structural, thermal, and modal simulation, engineers can validate fluid and thermal performance for components where aerodynamics, cooling, or fluid behavior are critical which is ideal for pumps, heat exchangers, enclosures, and more. With instant feedback and full CAD integration, you can optimize designs early, reduce costly iterations, and accelerate time-to-market with simulation-driven design.

Benefits

  • All the benefits of Creo Simulation Live
  • Analyze internal and external fluid flow instantly
  • Optimize heat transfer with combined thermal-fluid simulation
  • Reduce design iterations and prototyping costs through early validation
  • Improve product performance with real-time visualization of velocity, pressure, and vortices
  • Eliminate rework with seamless CAD-integrated simulation workflows

Ideal for

  • Engineers designing pumps, heat exchangers, enclosures, and fluid-dependent components
  • Teams seeking integrated structural, thermal, modal, and fluid analysis in one environment
  • Organizations aiming to reduce development timelines and improve product reliability
  • Designers optimizing for aerodynamics, cooling, and fluid performance
  • Manufacturers focused on accelerating design validation and reducing costs through simulation-driven design

Availability

The Creo Mold Analysis Extension is available via:

More Information

Explore the Creo Simulation Live Extensions Datasheet for more information.

Engineering Calculations

Automate complex calculations and link them directly to your CAD models for precise, repeatable results, ensuring accuracy and quick design decisions.

Engineering Notebook

Description

The Creo Engineering Notebook embeds engineering calculations directly into Creo so you can link Mathcad-powered worksheets to your 3D models and drive parameters bi-directionally without leaving the CAD environment. Engineers designate input and output regions in the worksheets to control data flow between the model and calculations, enabling analysis-driven design and consistent units handling.

Benefits

  • Embedded worksheets document design intent, validate formulas, and drive model parameters directly from engineering math
  • Accelerate design decisions and regenerate CAD geometry based on computed results
  • Reduce rework by keeping CAD and engineering calculations in one place
  • Exchange parameters and maintain unit integrity with automatic unit awareness

Ideal for

  • Engineers who want to link calculations to 3D models for analysis-driven design
  • Teams seeking to document calculations and improve communication across design and manufacturing
  • Organizations aiming to standardize calculation workflows inside CAD and minimize errors from detached spreadsheets
  • Designers who need rapid iteration with governed inputs/outputs across complex assemblies

Availability

The Creo Engineering Notebook Extension is available via:

More Information

Explore the Creo Design Advanced Brochure for more information.

We want to hear from you!

Please wait while your request is being submitted...

Hi {name}, welcome back.
Not you?

  • Country
  • Afghanistan
  • Albania
  • Algeria
  • American Samoa
  • Andorra
  • Angola
  • Anguilla
  • Antarctica
  • Antigua and Barbuda
  • Argentina
  • Armenia
  • Aruba
  • Australia
  • Austria
  • Azerbaijan
  • Bahamas
  • Bahrain
  • Bangladesh
  • Barbados
  • Belarus
  • Belgium
  • Belize
  • Benin
  • Bermuda
  • Bhutan
  • Bolivia
  • Bosnia and Herzegovina
  • Botswana
  • Bouvet Island
  • Brazil
  • British Indian Ocean Territory
  • Brunei Darussalam
  • Bulgaria
  • Burkina Faso
  • Burundi
  • Cambodia
  • Cameroon
  • Canada
  • Cape Verde
  • Catalonia
  • Cayman Islands
  • Central African Republic
  • Chad
  • Chile
  • China
  • Christmas Island
  • Cocos (Keeling) Islands
  • Colombia
  • Comoros
  • Congo
  • Congo, Democratic Republic
  • Cook Islands
  • Costa Rica
  • Cote d ivoire
  • Croatia
  • Cuba
  • Cyprus
  • Czech Republic
  • Denmark
  • Djibouti
  • Dominica
  • Dominican Republic
  • East Timor
  • Ecuador
  • Egypt
  • El Salvador
  • Equatorial Guinea
  • Eritrea
  • Estonia
  • Ethiopia
  • Falkland Islands (Malvinas)
  • Faroe Islands
  • Fiji
  • Finland
  • France
  • French Guiana
  • French Polynesia
  • French Southern Territories
  • Gabon
  • Gambia
  • Georgia
  • Germany
  • Ghana
  • Gibraltar
  • Greece
  • Greenland
  • Grenada
  • Guadeloupe
  • Guam
  • Guatemala
  • Guinea
  • Guinea-Bissau
  • Guyana
  • Haiti
  • Heard & McDonald Isl
  • Honduras
  • Hong Kong
  • Hungary
  • Iceland
  • India
  • Indonesia
  • Iraq
  • Ireland
  • Israel
  • Italy
  • Jamaica
  • Japan
  • Jordan
  • Kazakhstan
  • Kenya
  • Kiribati
  • Korea, Republic of
  • Kuwait
  • Kyrgyzstan
  • Lao Peoples Dem. Rep.
  • Latvia
  • Lebanon
  • Lesotho
  • Liberia
  • Libyan Arab Jamahiriya
  • Liechtenstein
  • Lithuania
  • Luxembourg
  • Macau
  • Macedonia
  • Madagascar
  • Malawi
  • Malaysia
  • Maldives
  • Mali
  • Malta
  • Marshall Islands
  • Martinique
  • Mauritania
  • Mauritius
  • Mayotte
  • Mexico
  • Micronesia
  • Moldova, Republic of
  • Monaco
  • Mongolia
  • Montenegro
  • Montserrat
  • Morocco
  • Mozambique
  • Myanmar
  • Namibia
  • Nauru
  • Nepal
  • Netherlands
  • Netherlands Antilles
  • New Caledonia
  • New Zealand
  • Nicaragua
  • Niger
  • Nigeria
  • Niue
  • Norfolk Island
  • Northern Mariana Islands
  • Norway
  • Oman
  • Pakistan
  • Palau
  • Panama
  • Papua New Guinea
  • Paraguay
  • Peru
  • Philippines
  • Pitcairn
  • Poland
  • Portugal
  • Puerto Rico
  • Qatar
  • Reunion
  • Romania
  • Russian Federation
  • Rwanda
  • S.Georgia and S.Sandwich Isles
  • Saint Helena
  • Saint Kitts and Nevis
  • Saint Lucia
  • Saint Pierre and Miquelon
  • Samoa
  • San Marino
  • Sao Tome and Principe
  • Saudi Arabia
  • Senegal
  • Serbia
  • Seychelles
  • Sierra Leone
  • Singapore
  • Slovakia
  • Slovenia
  • Solomon Islands
  • Somalia
  • South Africa
  • Spain
  • Sri Lanka
  • St. Vincent and Grenadines
  • Sudan
  • Svalbard and Jan Mayen Islands
  • Swaziland
  • Sweden
  • Switzerland
  • Taiwan
  • Tajikistan
  • Tanzania United Republic of
  • Thailand
  • Togo
  • Tokelau
  • Tonga
  • Trinidad and Tobago
  • Tunisia
  • Turkey
  • Turkmenistan
  • Turks and Caicos Islands
  • Tuvalu
  • Uganda
  • Ukraine
  • United Arab Emirates
  • United Kingdom
  • Uruguay
  • US Minor Outlying Islands
  • USA
  • Uzbekistan
  • Vanuatu
  • Vatican City State (Holy See)
  • Venezuela
  • Vietnam
  • Virgin Islands (British)
  • Virgin Islands (U.S.)
  • Wallis and Futuna Islands
  • Western Sahara
  • Yemen
  • Zambia
  • Zimbabwe

Click the button below to continue.

Submit