See how Creo Simulation Live works
Creo Simulation Live Advanced: Fluid flow simulation
We’ve added real-time CFD capabilities like Fluid Flow Simulation. Watch how you can use real-time fluid flow simulation in your design workflow. Fluid Flow Simulation is available only in Creo Simulation Live Advanced.
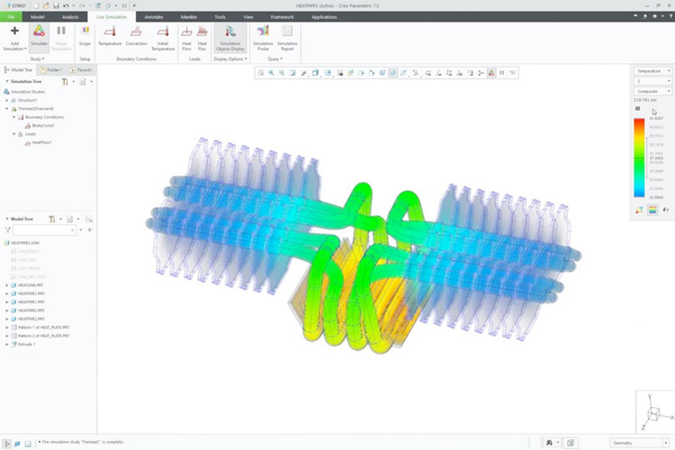
Thermal analysis
Watch this video to learn how you can run real-time thermal analyses in Creo Simulation Live.
Structural analysis
Watch this video to learn how you can run real-time structural analysis in Creo Simulation Live.
Modal analysis
Watch this video to learn how you can run real-time modal analysis in Creo Simulation Live.
Fluid simulation
Watch this video to learn how you can run real-time fluid simulation study in Creo Simulation Live.
