Cat McClintock contributes to the Creo and Mathcad blogs for PTC. She has been a writer and editor for 15+ years, working for CAD, PDM, ERP, and CRM software companies. Prior to that, she edited science journals for an academic publisher and aligned optical assemblies for a medical device manufacturer. She holds degrees in Technical Journalism, Classics, and Electro-Optics. She loves talking to PTC customers and learning about the interesting work they're doing and the innovative ways they use the software.
Zachary Hafner, studio engineer at Newell Brands, has advice for design engineers in any field. “Push yourself, think differently, and try new technologies and practices with your 3D CAD designs,” he says. For example? Class A surfacing. (We’ll get to that in a second.)

Zack Hafner, Studio Engineer, Newell Brands
“Never settle with what your skills are,” he says. “Push yourself in areas that are challenging; improve your skills.” He says by doing so, you add another level of care, interaction, and detail that you can apply to the development process.
Hafner would know. He works at his company’s global design center. And if you haven’t heard of Newell Brands, you’ve certainly heard of the products they design: Rubbermaid, Oster, Sunbeam, Mr. Coffee, and numerous others. He works with the design team on the early stages of the product development cycle, helping them with proof-of-concept prototyping while ensuring that manufacturing considerations are integrated into their designs. But, most of all, he assists with the creation of the CAD models so that the final product remains true to the designers’ vision throughout manufacturing.
So, learning new things, being a better designer? That’s where Class A surfacing comes in.
Creo: What is a Class A surface?
Hafner: A Class A surface is a visible exterior of a product, for example, an automobile or a kitchen appliance, that must present a high-quality appearance.
To create effective Class A surfaces, engineers use features within their digital design software that show the connections between the different panels that make up the surface. That’s where CAD tools that can show reflections or shadows and highlights and how they flow across the surface can help. They ensure no breaks appear in the surface before it goes to manufacturing.

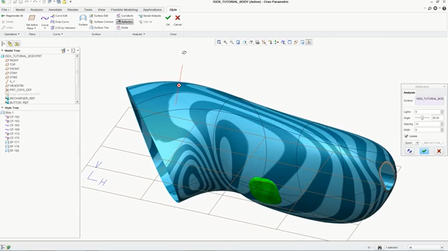
A “zebra plot” in Creo Interactive Surface Design Extension (ISDX) simulates reflection of light off a surface.
Creo: Do “designed” Class A surfaces easily become “manufactured” Class A surfaces?
It’s a little tricky. You can create a 3D model that’s of such high quality that the manufacturing process can’t match it. As a result, the final product won’t be as good as the designer intended. At the same time, if your manufacturing process includes more hand sanding and polishing, you don’t necessarily need to take that CAD model to the same level of detail. Because it will be smoothed out by hand at the end.
Creo: Is Class A used often in consumer products?
Hafner: The common thought is that Class A surfacing only matters to automotive design because cars are expensive products and you see the surfaces on a larger scale than in consumer goods. You can get close to a vehicle and really inspect how those surfaces flow together.
But there’s also the need for high-quality surfaces in consumer products, especially in key areas where people interact with the product.
There’s an old quote “There’s no big difference in price between pretty plastic and ugly plastic.” It’s all plastic. But while that’s true, the extra care that goes into the design and manufacturing of its outside surfaces will reflect the quality of the overall product. People respond to good design.
Creo: Does Class A surfacing communicate a higher quality product?
Hafner: Yes. Using cars as an examples, again, there’s a certain emotion that goes with certain types of car. A Lamborghini has hard edges, there’s a very certain type of emotion that you associate with that car versus a classic Corvette, with nice flowing curves. An old Land Rover is all flat surfaces and radiant corners, which helps convey the emotion of the overall design and product.
Creo: What creative tools are you using for surfacing?
Hafner: We typically use the general surfacing tools in Creo for boundary blends and basic surfacing. And then when necessary, I will push into a style tool, such as the Creo ISDX. That’s where I found the most control comes in, you can adjust things on the fly, you get better surface quality.
Stay Connected
Meet more design engineers doing groundbreaking work. Subscribe to PTC Express, our monthly newsletter featuring unique customer application stories, tips and tricks, news and announcements, and more. Just click the picture below to start your subscription today.
Keep Up With CAD
Get the latest tips, insights, and news. Subscribe to the PTC Express newsletter today!
Subscribe Now