Cat McClintock contributes to the Creo and Mathcad blogs for PTC. She has been a writer and editor for 15+ years, working for CAD, PDM, ERP, and CRM software companies. Prior to that, she edited science journals for an academic publisher and aligned optical assemblies for a medical device manufacturer. She holds degrees in Technical Journalism, Classics, and Electro-Optics. She loves talking to PTC customers and learning about the interesting work they're doing and the innovative ways they use the software.
You’ve designed your product exactly to the specifications you were given, and everything looks great. There is just one thing left to do--route the cabling harnesses.
As you start working on it, you discover that there really is only one best way to route everything, and it’s not optimal. You send your design off for prototyping, and when it comes back you find out that your cable routing isn’t going to work. What can you do but start all over from the beginning?

It was probably an elegant idea in somebody’s head at one time …
You could hire an outside consulting firm to do your piping and cabling, but that’s expensive and it’s often a slow process. Good news: There is an easier way--you can use a piping and cabling extension that integrates into your existing design software. Doesn’t that seem more efficient and effective?
If you haven’t started using piping and cabling tools within your CAD software yet, here are six reasons why you’ll love them.
1. Routing tools help you find the optimal pipe and cable routing.
If you’re like most engineers, the products you are asked to design are getting more complex all the time. They often use electrical or even hydraulic technology, which means that you have to work more complicated cabling routes into your design.
In the past, routing has been almost an afterthought--you design the product and then you find a route that works with what you’ve got. But you may not have the luxury of leaving the routing for last anymore. More and more designers are discovering that it’s somewhere between challenging and impossible to find a good cable or pipe route. Unfortunately, they’re only finding that out when they’ve already put a ton of time into the design.
Piping and cabling tools help you find the optimal routing design as you go. You can start your routing design with a 2D schematic, or you can do the routing directly in your 3D design environment. Isn’t that handy?

Routing electrical harness during 3D design using Creo Piping & Cabling Extension.
2. Routing tools can shorten the product design cycle.
Piping and cabling tools let you reuse a set of standard symbols, connectors, and fittings, so you’re not constantly reinventing a cable or housing element. Plus, the tools help you avoid problematic routings as you’re working on the rest of your design. Engineers who use piping and cabling tools can design faster and with less rework.
3. Routing tools can capture and document schematic information and manufacturing documentation.
It’s not just your life that piping and cabling tools will make easier. Every change you make to your product design can be automatically updated in your schematics and manufacturing documentation, which will make your products less difficult to build and service. This is especially helpful during prototyping, as cable routes in prototypes are often not documented.

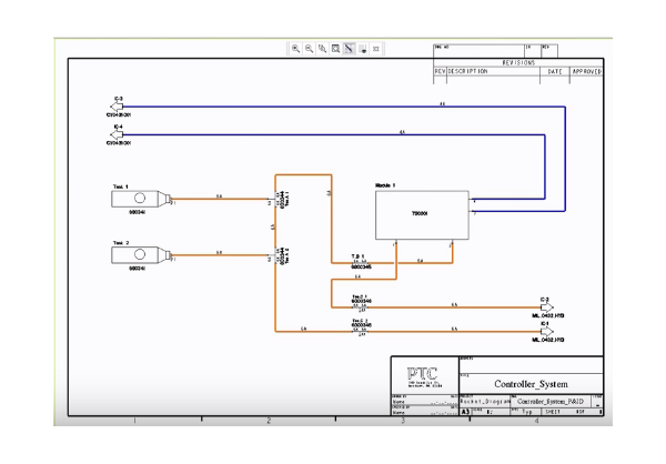
Cable harness schematic generated with Creo 3D CAD software
Speaking of prototypes. . .
4. Routing tools can help you eliminate physical prototypes.
You’ve made your design, you have put in the first route that works, and you’ve built a prototype. If you have to make any design changes that disrupt your routing, you may have to start over with a whole new design.
Routing tools can help you find the best route for your piping and cabling, not just the one that you discover first. And when you make changes to your design, your routes are automatically updated for you. This helps you avoid rounds of budget-busting, schedule-killing prototypes.
5. Routing tools work for any industry.
Whether you’re designing a route for tiny electrical cables, large bore pipes, or anything in between, piping and cabling tools can help you work faster and smarter. Industries as diverse as aerospace, automotive, air conditioning, water treatment, industrial machinery, and just about anything else you can think of use routing tools to automate and optimize their piping and cabling.

Internal structure of fighter jet, including hydraulic fuel systems
6. Routing tools can work with your existing design software.
Who has time to learn a third-party cabling extension when you could just add on something that works perfectly with what you’re already using? Today, you can find routed system tools that integrate directly into your 3D CAD software. So, you won’t have much of a learning curve because it works exactly the same as the design software you use every day. Look at options like Creo’s Piping and Cabling Extension. You can also use the Creo View visualization tool to share schematics, documentation, and harnesses with your entire product development team.