ブログ Creo のトポロジー最適化で設計を革新!軽量化と高剛性を両立する秘訣とは?

Creo のトポロジー最適化で設計を革新!軽量化と高剛性を両立する秘訣とは?

2025年11月25日 Creo お問い合わせ 無償試用版はこちら
For nearly 40 years, PTC has consistently innovated in the product development space. The world’s best companies that design, make, and service products rely on PTC technologies, including 95% of the Fortune 500 discrete manufacturing companies. Our purpose at PTC is to do more than just imagine a better world, it’s to help create it.
この筆者の記事一覧を見る

「もっと製品を軽くしたい。でも、必要な強度は絶対に確保しなければならない…」

製品設計の現場において、「軽量化」と「強度・剛性の確保」は、常にトレードオフの関係にある難しい課題です。特に、輸送機器や産業機械、医療機器などの分野では、燃費向上や性能アップ、安全性の観点からこの課題の重要性がますます高まっています。

材料を減らせば強度が落ち、強度を優先すれば重くなる。このジレンマを解決するために、経験豊富な設計者の方々も、多くの時間と試行錯誤を重ねているかと思います。これに対し、強度や剛性を維持、あるいは向上させながら、劇的な軽量化を実現する方法として、最適な形状を AI が自動でかつ短時間で提案してくれる機能があるとしたらいかがでしょうか?

この記事でご紹介する「トポロジー最適化」は、そんな理想的な設計を可能にする革新的な技術です。今回は、高性能 3D CAD「Creo」に搭載されている「Generative Topology Optimization (GTO)」機能に焦点を当て、その驚くべき能力と具体的な活用方法を、実際の操作画面の例を交えながら分かりやすく解説していきます。

Creo Parametric についてより詳しく知りたい方は、こちらのページもご覧ください。

トポロジー最適化とは:いい感じに穴を開けてくれる設計ツール

トポロジー最適化とは、一言でいうと「いい感じに穴を開けてくれて、強度と重量もコントロールできる道具」です。

具体的には、与えられた設計空間(材料を配置できる領域)に対して、荷重や拘束といった条件を与えると、コンピュータが「構造的にどこが重要で、どこが不要か」を自動で計算します。そして、強度への影響が少ない部分の材料を削ぎ落とし、力学的に最も効率的な材料配置、つまり最適な形状(トポロジー)を導き出してくれる技術です。

強度はそのままに重量を削減する仕組み

この効果を、米国のエンジニアリング企業 JACOBS 社の事例で見てみましょう。

Original-Design-vs-Generative-Design-comparison

左の「オリジナルデザイン」は、人間が設計した直線的で分かりやすい形状です。一方、右の「ジェネレーティブデザイン」は、トポロジー最適化によって生成されたぐにゃぐにゃとして複雑な形状をしています。

オリジナルデザイン (Original Design) ジェネレーティブデザイン (Generative Design)
重量 (Weight) 0.387 lb 0.306 lb (約21%削減)
安全率 (Safety Factor) 6.8 3.1

 

この2つを比較すると、最適化後の形状は重量が約21% も削減されていることがわかります。安全率は低下していますが、それでも実用上十分な強度を確保した設計となっています。

このように、トポロジー最適化は、強度を担保するという必須条件を満たしながら、「人間には思いつかない形状を簡単に見つけ出してくれる」点が最大の強みと言えるでしょう。

Creo Generative Topology Optimization (GTO) がもたらす3つの革新

Creoに搭載されているトポロジー最適化機能「Creo Generative Topology Optimization (GTO)」は、設計プロセスに大きなメリットをもたらします。ここでは、その主な3つの利点について解説します。

メリット1:軽量化と高剛性の両立

GTO の最も直接的な効果は、部品の軽量化です。設定された荷重条件や拘束条件に基づき、構造的に不要な部分の材料を自動で除去します。これにより、必要な強度や剛性を維持したまま、部品の重量を削減することが可能です。

逆に、重量の制約内で剛性を最大化するアプローチも取れるため、製品の性能向上にも直接的に貢献します。

メリット2:開発期間の短縮

従来の設計プロセスでは、設計者が考案した形状を CAE で解析し、問題があれば再度設計を修正するという手戻りが多く発生していました。

GTO を活用すると、設計の初期段階で力学的に合理的な形状案を短時間で得ることができます。これにより、手戻りの回数を減らし、設計検討にかかる時間を短縮します。これは、設計初期に解析を取り入れる「フロントローディング」を具体的に推進する手段となります。

メリット3:人間の発想を超えた形状の発見

人間の設計は、無意識のうちに過去の経験や製造上の制約に基づいた形状になりがちです。

GTO は、物理法則に基づいてゼロから最適な材料配置を計算するため、人間では思いつきにくい、有機的で効率的な形状を提案することがあります。こうした新しい形状の発見は、製品の性能向上だけでなく、他社製品との差別化や新たな付加価値の創出に繋がる可能性があります。

このように、GTO は AI を活用した「ジェネレーティブデザイン」の中核をなす機能であり、設計プロセスに大きな変革をもたらします。

AI 設計(ジェネレーティブデザイン)の概要から解決できる課題、導入事例までをまとめた無料eBook をご用意しています。より深く学びたい方は、ぜひこちらからダウンロードしてください。

A woman using generative design with pc

3D CAD Creo:AI 設計(ジェネレーティブデザイン)を実現

ジェネレーティブデザインの概要や解決できる課題、導入事例について解説します。

詳細はこちら

 

【5ステップで解説】Creo によるトポロジー最適化の基本操作フロー

Creo の GTO は、高度な機能でありながら直感的な操作フローで実行できるのが特徴です。ここでは、マルチボディ機能(1つのファイル内に複数の部品データを保持する機能)で構成されたモデルを例に、最適化の基本的な流れを5つのステップで解説します。

STEP1:最適化の準備(ジェネレーティブデザイン環境 / ジオメトリ設定)

Creo-Generative-Topology-Optimization-UI-with-model-tree

まず、トポロジー最適化を行うための専用環境を立ち上げ、計算の土台となる形状領域を定義します

  1. ジェネレーティブデザイン環境を開く:

    上部メニューの「アプリケーション」タブから「ジェネレーティブデザイン」を選択します。画面左側に、最適化の条件を設定していくための専用のモデルツリーが表示されます。

  2. ジオメトリ(形状領域)を設定する:

    次に、モデルのどの部分をどう扱うかを定義します。

開始ジオメトリ:最適化する領域を定義

最適化計算の対象となる、材料を配置できる最大の空間を「開始ジオメトリ」として設定します。この領域内で、不要な部分が削られていきます。設定すると、該当領域はビュー上で透明に表示されます。

保持ジオメトリ:残したい・変更したくない領域を定義

荷重や拘束条件を設定する面や、設計上形状を変更したくない領域を「保持ジオメトリ」として設定します。この領域は最適化後も元の形状を維持します。設定すると、該当領域は青色で表示されます。

除外ジオメトリ:形状を生成したくない領域を定義

他の部品との干渉を避けるためなど、材料を配置してはいけない空間を「除外ジオメトリ」として設定します。設定すると、該当領域は赤色で表示されます。

STEP2:解析条件の設定(拘束・荷重・接触)

Setting-up-constraints-and-loads-in-Creo-GTO

次に、部品が実際に使用される環境を想定し、物理的な条件を設定します。

拘束条件の設定

上部メニュー「物理」>「拘束」から、部品を固定する面(サーフェス)などを選択し、動かないように拘束します。

荷重条件の設定

上部メニュー「物理」>「荷重」から、力が加わる面を選択し、力の方向と大きさを設定します。例えば、ある箇所に X 方向に「-5000N」、別の箇所に「5000N」といった具体的な数値を入力します。

接触条件の設定

複数のボディが接触しあうモデルの場合、それらが互いにめり込まないように「接触」を定義する必要があります。上部メニュー「物理」>「接触」から、接触するボディ同士を選択します。

STEP3:最適化の実行(設計基準の設定と計算)

いよいよ最適化計算を実行します。どのようなゴールを目指すのか、設計上のルールを設定します。

設計基準(ゴールと拘束)を設定する

Design-criteria-settings-window-in-Creo-for-topology-optimization
  • 設計ゴール:「剛性を最大化」または「質量を最小化」から目的を選択します。

  • ※「剛性を最大化」を選択した場合

  • 制限ボリューム:「開始ジオメトリ」の体積を、最終的に何%まで削減するか目標値を設定します。(例:30%)
  • 設計拘束:製造方法を考慮した条件(抜き方向の指定など)や、形状の対称性を保つ「平面対称」といったジオメトリに関するルールを追加できます。

最適化計算を実行する

Real-time-optimization-process-in-Creo-GTO

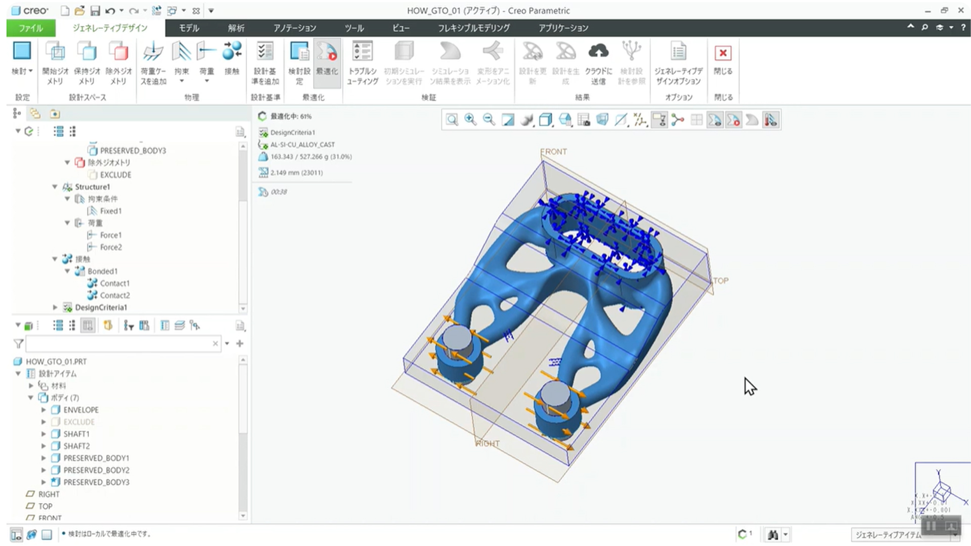
上部メニューの「最適化」をクリックすると計算が始まります。ビュー上でリアルタイムに形状が変化していく様子を確認できます。Creo GTO の特徴の一つは、この計算が非常に高速な点です。動画のシンプルなモデルでは、わずか50秒で計算が完了しました。

STEP4:最適化された結果をソリッドモデル化する

計算が完了すると、最適化された形状が緑色で表示されます。この時点ではまだ STL のようなメッシュデータ(離散化されたデータ)のため、このままでは CAD データとして扱いにくい状態です。

Reconstructing-geometry-from-optimized-result-in-Creo

上部メニュー「結果」>「設計を生成」から「再構築」を実行することで、このメッシュデータを解析し、滑らかな曲面で構成されたソリッドモデル(BRepデータ)に自動で変換します。これにより、中身の詰まった、編集可能な CAD データが生成されます。

このメッシュデータから高品質な CAD データへスムーズに変換できる点こそ、PTC Creo が持つ大きな強みです。

STEP5:生成された形状をさらに編集する

Editing-reconstructed-solid-model-in-Creo

ソリッドモデル化された形状は、通常の部品データと同様に、さらに編集を加えることができます。

  • ラウンドの追加:エッジを選択して、簡単に丸み(ラウンド)をつけることができます。
  • 境界の正接設定:面と面の繋がりを滑らかにする「正接」設定なども可能です。
  • 直感的な形状編集:サーフェスを直接ドラッグして、形状を直感的に微調整することもできます。

このように、Creo では最適化からデータ変換、最終的な仕上げまで、一貫した環境でシームレスに作業を進めることが可能です。

さらに Creo では、今回ご紹介したトポロジー最適化 (GTO) に加え、寸法などの数値を基準に最適化を行う「数値最適化 (BMX)」という機能も搭載しています。この2つを組み合わせることで、より設計意図を精密に反映した高度な設計検討が可能になります。

トポロジー最適化と数値最適化の連携について詳しく知りたい方は、以下の記事もご覧ください。

ジェネレーティブデザインと最適化

導入事例:Volvo Group はどのようにして重量を75%削減したのか?

Creo のトポロジー最適化は、実際の製品開発の現場でどのように活用され、どのような効果を上げているのでしょうか。ここでは、世界的な輸送機器メーカーである Volvo Group 社の「Super Truck」開発プロジェクトにおける活用事例をご紹介します。

事例①:部品の軽量化で重量75%・最大応力82% 削減

Volvo-Group-super-truck-part-weight-reduction-case-study

最初の事例は、ある鋳鉄製の部品の軽量化です。

バリエーション 材質 重量(kg) 最大変形量 (mm) 最大応力 (MPa)
オリジナルデザイン 鋳鉄 (Iron cast) 20.36 3.5 1393
軽量化したデザイン アルミニウム (Al 356 cast) 11.86 2.6 1255

 

開発チームは、まずオリジナルの設計(重量20.36kg)に対して、人の手である程度の軽量化を試みました。そこからさらに、Creoのジェネレーティブデザイン(トポロジー最適化)を活用し、材質をアルミニウムに変更することも視野に入れて最適化を行いました。

その結果、最終的な形状は重量わずか5.00kg となり、実に75% もの劇的な軽量化を達成しました。さらに特筆すべきは、大幅に軽量化したにもかかわらず、最大変形量や最大応力も大幅に低減しており、強度・剛性面でもオリジナルを上回る性能を実現している点です。

事例②:複数部品の一体化で重量56%・最大応力33% 削減

Volvo-Group-super-truck-multi-part-consolidation-case-study

次の事例は、もともと複数のパーツで構成されていたアセンブリ部品を、トポロジー最適化を用いて一つの部品として再設計したケースです。

バリエーション 材質 重量 (kg) 最大応力 (MPa)
オリジナルデザイン アルミニウム (AL6061) 2.45 153
軽量化したデザイン アルミニウム (AL6061) 1.06 101

 

複数の部品を一体化することで、組み立て工程を削減する狙いがありました。GTO を用いて最適化した結果、同じアルミニウム材を使用しながら、重量は2.45kg から1.06kg へと56% 削減。同時に、部品にかかる最大応力も33% 低減させることに成功しました。

これらの事例が示すように、Creo のトポロジー最適化は、単なる軽量化ツールにとどまりません。部品点数の削減や性能向上といった、製品の付加価値を根本から高めるための強力な手法として、世界のトップメーカーで活用されています。

なお、この記事で解説してきたトポロジー最適化は、近年 AI の進化とともに「ジェネレーティブデザイン」という、より広い設計アプローチの一部として注目されています。ジェネレーティブデザインは、トポロジー最適化の技術を核としながら、製造方法やコストといった複数の要件を考慮して多様な設計案を自動生成する考え方です。

この「ジェネレーティブデザイン」というアプローチ全体の導入メリットや、Cummins 社をはじめとする他の成功事例、導入時のポイントについては、こちらの記事で詳しく解説しています。

ジェネレーティブデザイン導入事例:導入障壁と成功事例を解説

まとめ:Creoで始める新しい設計のアプローチ

この記事では、Creo に搭載されたトポロジー最適化機能「Generative Topology Optimization (GTO)」について、その概要から具体的な操作手順、そして Volvo Group 社での劇的な成功事例までをご紹介しました。

トポロジー最適化は、もはや一部の専門家だけが使う特別なツールではありません。それは、設計者が日常的に直面する「軽量化」と「強度・剛性」という課題に対する効果的な解決策と言えます。

Creo GTO が提供するのは、単なる軽量化された形状データではありません。

  • 人間の固定観念を超えた、力学的に最適な形状案
  • 設計の初期段階で確度の高い検討を可能にする、開発プロセスのフロントローディング
  • 最適化結果からシームレスに編集可能なソリッドモデルへと繋がる、一貫した設計環境

トポロジー最適化は、これまでの設計プロセスそのものを変革する可能性を秘めています。設計者の経験や直感に、コンピュータの膨大な計算能力を組み合わせることで、より早く、より優れた製品を生み出すための「新しい設計のアプローチ」ができます。ぜひ、このツールを設計プロセスに取り入れてみてください。

Creo のサーフェス機能を体験してみませんか?

まずは Creo を試してみたい方はこちら

この記事でご紹介した、強度を維持しながら劇的な軽量化を実現するトポロジー最適化の機能を、ぜひご自身の PC でご体感ください。

Creo Parametric の無料試用版では、基本機能はもちろん、今回ご紹介した「Generative Topology Optimization (GTO)」を含むすべての機能を14日間無料でお試しいただけます。

3d cad creo screen with 3d model

3D CAD Creo 無料体験版

Creo Parametric のフル機能を試用開始後すぐにご利用いただけます。

詳細はこちら

 

導入に関するご相談・お問い合わせ

「自社の製品開発で、トポロジー最適化をどのように活かせるか知りたい」
「チームの設計プロセスに組み込むための最適なライセンス構成は?」
「この記事で紹介された機能について、より詳しいデモを見てみたい」

このような具体的なご要望やご質問に、PTC の専門スタッフがお応えします。お客様の課題をヒアリングし、Creo Parametric を最も効果的に活用するための導入プランのご提案や、機能の個別デモンストレーションを実施します。まずはお気軽にご相談ください。

Two men looking at 3D CAD Creo screen with 3d cad model

3D CAD Creo お問い合わせ

Creo エキスパートにお気軽にお問い合わせください。

詳細はこちら

 

よくあるご質問 (Q & A)

ここでは、Creo のトポロジー最適化に関して、よく寄せられる質問にお答えします。

Q: トポロジー最適化を実行するには、構造解析の専門知識が必要ですか?

A: いいえ、必ずしも専門家である必要はありません。
Creo Generative Topology Optimization (GTO) は、設計者自身が手軽に利用できることを目指して開発されています。荷重条件や拘束条件といった基本的な物理条件を設定すれば、誰でも最適化計算を実行できます。

ただし、得られた結果がなぜその形状になったのかを力学的に深く考察したり、より高度な条件設定を行ったりする際には、材料力学や構造解析に関する知識があると、機能をさらに有効活用できます。

Q: 最適化で生成された複雑な形状は、実際に製造できるのでしょうか?

A. はい、製造可能です。生成される有機的な形状は、特に 3D プリンター(アディティブ・マニュファクチャリング)との相性が非常に良いです。そのまま 3D プリンターで造形することで、設計通りの性能を最大限に引き出すことができます。

また、鋳造や切削加工といった従来の製造方法を想定している場合でも、最適化された形状を「理想的な形状のガイドライン」として参照し、製造可能な形状にリデザインしていくアプローチが一般的です。Creo GTO には、抜き方向を考慮するなどの製造要件を拘束条件として設定する機能も備わっています。

Q: Creo Generative Topology Optimization (GTO) は、Creo Parametric の標準機能ですか? それとも追加のライセンスが必要ですか?

A. Creo Generative Topology Optimization (GTO) は、Creo Parametricの追加エクステンション(拡張機能)です。ご利用には別途ライセンスが必要となります。

ただし、14日間の無料試用版では、この GTO 機能も追加費用なしでお試しいただくことが可能です。まずは無料試用版で、そのパワフルな機能をぜひご体験ください。

他のトポロジー最適化ツールと比較した、Creo GTO の強みは何ですか?

A: 最大の強みは、最適化されたメッシュデータ(STL のようなデータ)を、編集可能なソリッドモデル(BRep データ)に自動で変換できる点です。

多くのツールでは、最適化結果はあくまでメッシュデータとして出力されるため、その後の設計変更(フィレット追加、穴あけなど)には手間のかかる変換作業や別のソフトウェアが必要でした。Creo GTO なら、最適化からソリッドモデル化、そして最終的な設計変更までを Creo の環境内でシームレスに行えるため、設計プロセス全体を大幅に効率化できます。

参考動画:「3D CAD ソフト Creo の使い方」シリーズ

本記事の元となった動画「トポロジーの最適化 | 3D CADソフト Creo の使い方」では、ご紹介した新機能を実際の操作画面とともにより詳しく解説しています。テキストだけでは伝わりにくい機能の操作感などを、ぜひ動画でご確認ください。

 

トピック Additive Manufacturing Artificial Intelligence Digital Transformation Engineering Collaboration Generative Design Increase Manufacturing Productivity Simulation
PTC Blog Author For nearly 40 years, PTC has consistently innovated in the product development space. The world’s best companies that design, make, and service products rely on PTC technologies, including 95% of the Fortune 500 discrete manufacturing companies. Our purpose at PTC is to do more than just imagine a better world, it’s to help create it.

続きを読む