ブログ ジェネレーティブデザインと AI の融合 – 生成 AI を活用した最適設計の可能性を探る

ジェネレーティブデザインと AI の融合 – 生成 AI を活用した最適設計の可能性を探る

2025年5月22日 Creo お問い合わせ 無償試用版はこちら
For nearly 40 years, PTC has consistently innovated in the product development space. The world’s best companies that design, make, and service products rely on PTC technologies, including 95% of the Fortune 500 discrete manufacturing companies. Our purpose at PTC is to do more than just imagine a better world, it’s to help create it.
この筆者の記事一覧を見る

今回は、ジェネレーティブデザインと AI の融合によって設計現場に与える影響は何か、生成 AI を活用した設計の最適化について紹介します。記事の後半で 3D CAD ソフトウェア「Creo」のお客様導入事例も紹介しますので、ご興味のある方はぜひ最後までご覧ください。 Creo に関する詳細はこちら

ジェネレーティブデザインは AI とデザイン探究プロセスの融合

ジェネレーティブデザインは 3D CAD ソフトウェアの 機能の1つであり、人間と機械が協力しながらデザインを探求できる設計手法です。独自の仮定をもとに一連の設計要件を設計者が入力することで、AI の力で最適化された形状を自動作成することができます。高品質で低コストな設計案をスピーディに生成できることから、著名なメーカーはもちろんのこと、ものづくりに携わるスタートアップ企業や学生など幅広い層に利用されている技術です。

この AI に基づくジェネレーティブデザインの登場によって、設計者はものづくりの方法を再定義することになりました。ジェネレーティブデザインを実装した 3D CAD ソフトウェア のユーザーは、設計図面の作成から、製品設計による顧客の課題解決により取り組むことが可能になったのです。

目標、物理的制約や製造方法・材料などの優先度を入力すると、AI と人間のコラボレーションが始まります。AI とクラウドコンピューティングを組み合わせれば、異なった製造方法による何千という設計オプションを短期間で検討できるだけでなく、人間では考えつかなかった革新的な形状を AI が提案し、設計の可能性を最大化することもできます。しかも算出された設計案を最終案として採用することも、改良することも容易にできます。

 

 creo-generative-design-interface-with-material-settings-and-3d-preview.png

生成 AI の登場で変わる設計の現場

インターネットの登場によって、1990年代に情報革命が起きました。米国 OpenAI 社が2022年11月30日に生成 AI「ChatGPT」を公開したことが契機となり、2023年以降は AI 革命が起きています。現在では ChatGPT の知名度と人気の高まりから、生成 AI の開発や製品リリースが相次ぐなど、「第4次 AI ブーム」が起きている状況です。(注1

業界予測を行う Gartner は2023年10月、「2026年までに、80%以上の企業が生成 AI の API やモデルを使用して、生成 AI に対応したアプリケーションを本稼働環境に展開するようになる」との見解を発表しています。(注2

gartner-hype-cycle-for-generative-ai-2023-with-adoption-timeline-and-expectation-trends

 

生成AIとは

IBM は生成 AI(ジェネレーティブ AI )を「ユーザーのプロンプトや要求に応じてオリジナル・コンテンツを作成できる人工知能(AI)」と定義しています。生成できるコンテンツの領域は、テキストや、画像・動画、音・声・音楽、ソフトウェアコード、デザイン・アート、シミュレーション・合成データなど非常に多岐にわたります。

生成 AI の基盤は、人間の脳の学習プロセス及び意思決定プロセスを模擬したディープ・ラーニングモデルです。なおディープ・ラーニングモデルは、高度な機械学習モデルの1つと捉えられています。(注3

AI と生成 AI の違い

従来の AI はデータ分析に特化しており、複数のソースからデータを取り込み、分析のためのクリーニングと整理に役立つものでした。小売における需要予測やクレジットカード不正使用のリアルタイム検出などが、実際の業務における活用事例です。

一方、今注目をあびている生成 AI は、「新しく適切なコンテンツを作成」することに特化しています。既存業務の高度化・効率化を目的に生成 AI の利用が進んでおり、AI エージェントの登場や AI 創薬など自社の業務やビジネスモデルを変革する目的で導入するケースも今後は増えていくと考えられています。(注1

急速に進む生成 AI の業務活用

野村総合研究所の調査によると、さまざまな業界に先がけて「金融」や「製造」で生成 AI の業務への導入が進んでいます。製造業では、物理的制約を満たすデザインが生成できるとあって、製品デザインの自動生成が注目されています。

例えば、ウーブン・バイ・トヨタ米国研究所(旧:トヨタ・リサーチ・インスティテュート)は2023年6月、物理的制約を満たしたデザインを複数生成する車両設計ツールを公開しました。CAD で使用されている最適化理論とテキスト情報を画像に変換する生成 AI を融合することで、エンジニアリングの制約とデザインとの調整を行う際に発生する「手戻りの削減」に成功しています。

また金融および製造業界においては、顧客や従業員からの問い合わせに対する対応の省力化を目的にした生成 AI の活用も進んでいます。

3D CAD 「Creo」のジェネレーティブデザインで可能なこと

ジェネレーティブデザインを使用すれば、製品開発の DX につながります。製品開発の初期段階において材料や製造プロセスの異なる組み合わせを何度もスピーディに評価・比較検討できるので、既存概念にとらわれずアイデアを膨らませることが可能です。

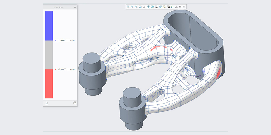
creo-generative-design-extension-result-showing-optimized-3d-part-with-stress-visualization

3D CADソフトウェア「Creo」 には、製品開発の DX を可能にする下記の2種類の形状最適化機能が拡張機能として整備されています。

• Creo Generative Topology Optimization(GTO)
• Creo Generative Design Extension(GDX)

上記の2つのツールを組み合わせた Creo のジェネレーティブデザイン機能は世界トップレベルと評価されており製品開発のデザイン探究プロセスに革命をもたらすとして注目されています。ここでは、Creo の GTO と GDX を使用することで可能になることを紹介します。

GTOとGDX-生成AIが設計にもたらす影響

Creo のジェネレーティブデザインは、従来ならありえないほど高度に差別化された設計案にエンジニアが到達できる設計環境を目指しています。ここでは、生成 AI が設計にもたらす影響を詳しく知るために、Creo に統合されている GTO 及び GDX の機能とメリットを下記にまとめました。

 

GTOの機能とメリット

  • ローカル環境で動作
  • AI ベースの最適化エンジンを使用
  • 設計シナリオをシームレスに設定可能
  • 従来の製造方法から、3D CAD モデルを 3D プリンターを使用して物理的に作成する「付加製造(アディティブマニュファクチャリング)」まで、多くの製造要件に対応
  • シミュレーション結果により最適化された形状のプレビューおよび調査機能を実装
  • ジオメトリと設定の変更により、動的に設計案の更新が可能
  • 構造解析や固有値解析に対応(熱伝導の最適化については現在開発中
  • シンプルな設定が可能
  • 荷重ケースやジオメトリのインポート・エクスポートは不要

 

GDXの機能とメリット

  • クラウドコンピューティングの活用により、Creo のジェネレーティブデザイン機能を拡張
  • GTO と同じワークフローと UI
  • 多くのシナリオを並行して短期間に検討可能(異なる材料と製造方式の組み合わせ)
  • 複数の設計案を同時に解析可能(物理現象間の相互作用解析まで含む)
  • 多くの製造可能な設計案を高速に自動生成
  • 確立された手法の制約から解放
  • 付加製造を意識した設計が可能(付加製造機能を搭載)
  • 機能強化による生産性の向上(最適化の実行中に複数の作業を実行可能)

GTO と GDX を使い分ける方法

Creo ユーザーは、GTO と GDX を目的に応じて一緒に使用したり、別々に使用したりできます。構想設計時に特定の材料と製造設計プロセスに合わせてトポロジー最適化を実施し、部品の形状を最適化したい場合には GTO を使いましょう。

詳細設計時に数値として製品仕様に落とし込みたい場合には GDX の導入がおすすめです。GDX なら、クラウド上でマルチフィジックス(物理現象間の相互作用解析)を行うことで多くの設計コンビネーションを並行して短期間に検証できるようになるからです。

まず GTO で基本的な形状アイデアを得た後にパラメトリックで 3D モデルを作成します。その後、GDX でモデルにおける最適なパラメータコンビネーションを複数作成・検証し、驚異的なスピードで、従来の設計方法ではありえなかった革新的な形状を見つけられるでしょう。

生成 AI による設計支援

AI を活用したジェネレーティブ デザインは、製品設計の可能性を最大化します。

3D CAD ソフトウェア「Creo」 のジェネレーティブデザインによる設計支援例は、下記のとおりです。

  • 設計の早期段階で、フィードバックを提供
  • あらゆるレベルのエンジニアが優れた設計案を迅速に算出し、生産性向上を実現
  • 人間が簡単に模倣できない解析・検証量で、設計効率と製造方法の両方が最適化された形状を自動生成

ジェネレーティブデザインは、製造部品やアセンブリはもちろん、機械加工に必要な固定具「治具」の 3D 設計にも使用可能です。治具を設計する場合は、材料の制約をアルミニウムなど指定の素材に設定し、製造方法を「切削加工用」に指定すれば3軸マシニングなどの工作機械で製造できるので、急増する注文にも迅速に対応できます。

従来の 3D CAD ワークフローと異なる優れた利点

設計要件を指定すれば、ジェネレーティブデザインが指定された要件を満たす設計コンビネーションをすべて計算・解析し自動生成してくれます。そのため顧客のニーズを最初から確実に満たす製品を設計することができ、製品設計の成功率を高められるでしょう。市場投入期間も短縮できることから、スピーディな収益アップも見込めます

ここでは従来の CAD ワークフローと異なり、ジェネレーティブデザインがより優れている点を4つ紹介します。

確実に設計要件を満たせる

すべての製品製造は設計要件から始まります。従来は製品の要件設計(構想設計)が完了するまで部品またはアセンブリの構造要件は検証されませんでした。ジェネレーティブデザインがあれば初期の構想設計の段階から製品だけでなく部品やアセンブリの構造要件も効率的に検証することが可能です。

GTO は、強度を維持しながら余分な材料を使わない設計案を構築できより軽量で安価な部品とより効率的な製造プロセスを生み出すことができます。さらに Creo で基本的な最適化を設定したのちに選択した材料と製造プロセスの組み合わせに応じて、GTO はパーツ設計を最適化することも可能です。

これはすべて Creo の 3D 設計環境内で完結できるため、インポート・エクスポートの手間は不要でデータ変換やバージョンアップによって失われるものもありません。

最適化検討時に製造基準を追加できる

ジェネレーティブデザインで最適化の検討時には 3D プリントされる部品のビルド方向や金型のパーティングラインなどの製造基準も追加可能です。

従来の CAD ワークフローでは、シミュレーションや解析ツールを使用して設計した部品を検証後、生産技術に引き渡していました。後工程の生産技術が、実際に設計された部品が既存設備で製造可能かどうかを評価します。生産技術における評価時に前工程における問題が発覚すると、設計のやり直しや手戻りが発生してしまいます。

一方、ジェネレーティブデザインを活用すれば設計段階で解析・検証を行えて手戻り・やり直しを極限まで減らすことができる、質の高い設計案を生成することが可能になります。

複数の構想設計案をスピーディに生成できる

製品開発は、制約のあるスケジュールの中で最高のパフォーマンスを発揮する必要があります。初期設計段階で、機械学習の力を借りれば、短期間に複数の構想設計案を生成することが可能です。

短時間で人間が作成できる構想設計案の量には限りがありますが、ジェネレーティブデザインなら材料や製造プロセスの異なる組み合わせを必要なだけ生成・評価・比較検討できます。これにより、設計工程の大幅な効率化や品質向上につながるのです。

生成した構想設計案を進化させることができる

ジェネレーティブデザインが生成した部品モデルが、最終的な設計案である必要はありません。GTO および GDX で生成された設計モデルは、Creo に統合されたツールを使い修正や解析が可能です。

ジェネレーティブデザインで生成した設計モデルは B-Rep(境界表現)形状で出力されるため標準的なパラメトリック機能やダイレクトモデリングツールで改良したり、Creo Simulation Live などのツールで解析できます。

Creo のジェネレーティブデザインについて詳しく知りたい方は、こちらもご覧ください。

woman using generative design in 3DCAD software

3D CAD Creo:AI 設計(ジェネレーティブデザイン)を実現

ジェネレーティブデザインの概要や解決できる課題、導入事例について解説します。

詳細はこちら

Creo お客様導入事例

Creo は、世界トップレベルのジェネレーティブデザイン機能を搭載した3D CADソフトウェアです。

以下に Creo を活用して設計業務を最適化した企業の導入事例を紹介しますので、こちらもぜひご覧ください。

【導入事例】

導入事例をすべて見る

3D CAD Creo Screen

3D CAD Creo お問い合わせ

PTCエキスパートが、お客様のDXをサポートします。

詳細はこちら
  参考資料

 

トピック Additive Manufacturing Digital Transformation Increase Manufacturing Productivity
PTC Blog Author For nearly 40 years, PTC has consistently innovated in the product development space. The world’s best companies that design, make, and service products rely on PTC technologies, including 95% of the Fortune 500 discrete manufacturing companies. Our purpose at PTC is to do more than just imagine a better world, it’s to help create it.

続きを読む