ブログ Creo サーフェス機能の使い方入門:初心者向けに基本操作と選択テクニックを解説

Creo サーフェス機能の使い方入門:初心者向けに基本操作と選択テクニックを解説

2025年11月18日 Creo お問い合わせ 無償試用版はこちら
For nearly 40 years, PTC has consistently innovated in the product development space. The world’s best companies that design, make, and service products rely on PTC technologies, including 95% of the Fortune 500 discrete manufacturing companies. Our purpose at PTC is to do more than just imagine a better world, it’s to help create it.
この筆者の記事一覧を見る

「もっと滑らかなデザインを作りたいけど、どこから手をつければいいか分からない…」
「たくさんのサーフェス(面)を、一つひとつクリックして選択するのが面倒…」

3D CAD ソフト「Creo Parametric」を使っていて、このような壁にぶつかった経験はありませんか?自動車のボディやデザイン性の高い家電製品のような、複雑で美しい曲面形状を作成するには、本記事で紹介する「サーフェス機能」を使いこなすことが重要です。

この記事では、3D CAD 初心者や Creo を学び始めた方に向けて、下記の内容を詳しく解説します。

  • そもそも「サーフェス」とは?ソリッドとの根本的な違い
  • 直感的な操作が魅力の「インタラクティブサーフェス (ISDX)」の基本手順
  • 作業時間を短縮する、プロも使う「サーフェス選択テクニック」

Creo Parametric についてより詳しく知りたい方は、こちらのページもご覧ください。

サーフェスモデリングとは?ソリッドとの違いを解説

3D CAD で立体を表現する方法には、主に「ソリッドモデリング」と「サーフェスモデリング」の2種類があります。Creo のサーフェス機能を解説する前に、まずはこの基本的な違いを押さえておきましょう。

「面」を作るサーフェスと、「塊」を作るソリッド

この2つの違いを、身近なもので例えると以下のようになります。

  • サーフェスモデル:「折り紙」や「風船」
    厚みを持たない「面(サーフェス)」だけのデータで構成されています。中身は空っぽで、あくまで形状の「皮」や「表面」だけを表現するのが特徴です。体積や質量の情報を持たないため、そのままでは解析などに使えません。
  • ソリッドモデル:「粘土」や「木彫りの彫刻」
    中身まで情報が詰まった「塊(ソリッド)」として形状を表現します。常に閉じた空間であるため、体積や質量を計算したり、内部をくり抜いたり(シェル化)することが容易です。

デザインの自由度が高い「サーフェス」、設計変更に強い「ソリッド」

では、この2つをどのように使い分けるのでしょうか。その答えとして、以下にそれぞれの得意なことをまとめました。

  • サーフェスモデリングが得意なこと
    自動車の流線的なボディ、スマートフォンの滑らかな筐体、人間工学に基づいたマウスの形状など、複雑で自由な曲面(フリーフォーム)のデザインを得意とします。複数の曲面を滑らかにつなぎ合わせるなど、意匠性(デザイン性)の高い形状作成には不可欠な手法です。
  • ソリッドモデリングが得意なこと
    寸法に基づいて正確な形状を作ることに長けており、機械部品の設計で広く使われています。「穴の直径を5 mm から7 mm に変更する」といった、後からの寸法変更や設計変更が容易なのが大きなメリットです。(これをパラメトリック設計と呼びます)

実際には、サーフェスで複雑な外観デザインを作り、最後に厚みをつけてソリッドモデルに変換する、というように両者を組み合わせて使うことも多くあります。

この基本を理解した上で、次は Creo が提供する具体的なサーフェス機能について見ていきましょう。

Creo の2つのサーフェス機能

creo-standard-surface-vs-interactive-surface-function

Creo Parametric には、設計の目的や求める形状に応じて使い分けられる、2つの強力なサーフェス機能が搭載されています。それぞれの特徴を理解して、最適なツールを選べるようになりましょう。

標準サーフェス機能:寸法できっちり制御

こちらは Creo の基本機能として搭載されている、標準的なサーフェス作成機能です。既存の線(カーブ)や部品の輪郭(エッジ)を元に、サーフェスを生成します。

「この線とあの線を、この半径で滑らかにつなぐ」というように、数値や寸法で形状をきっちりと定義(パラメトリック制御)していくのが得意です。そのため、ゴルフクラブのヘッドのように、空力特性などを考慮して精密な寸法管理が求められる製品の設計に向いています。

インタラクティブサーフェス機能 (ISDX):感覚的に自由な形状を作成

overview-of-creo-isdx-for-freeform-surface-creation

一方、より直感的で自由なデザインを実現するのが、「インタラクティブサーフェス (ISDX)」というオプション機能です。(※正式名称:Creo Interactive Surface Design Extension)

ISDX は、まるで粘土をこねるかのように、デザイナーの感覚をダイレクトに形状へ反映させることができます。高精度なフリーフォーム曲線(カーブ)を自由に描き、それを元に複雑なサーフェスを生成することが可能です。

自転車のヘルメットのように、安全性とデザイン性を両立させるための複雑な曲面や、寸法だけでは表現しきれない「ぼかし面」のような繊細な表現を得意とします。

なぜ ISDX が必要?パラメータ制御の限界を超える「意匠設計」

「なぜ標準機能だけでなく、ISDX のようなオプション機能が必要なの?」と疑問に思うかもしれません。

その理由は、特にデザイン性が重視される製品開発の現場にあります。標準機能のパラメータ制御は非常に強力ですが、以下のようなケースでは時間と手間がかかりすぎてしまうことがあります。

  • 有機的で自由な形状を、数値で定義するのが難しい
  • 「もう少しだけ、ここを膨らませたい」といった感覚的な修正に時間がかかる
  • 滑らかな「ぼかし」のような、美的要求の高い表現に苦労する

ISDX は、こうしたパラメータ制御の限界を超え、デザイナーやエンジニアが試行錯誤しながら、よりスピーピーディーに、そして直感的に理想の形を追求するために開発された機能なのです。

ISDX が実現する「エンジニアが望む」高度なデザイン環境

ISDXを活用することで、エンジニアやデザイナーは以下のように理想的な設計環境を手に入れることができます。

  • 高品質なサーフェスを定義:デザインやスタイリングの厳しい要件を満たす、滑らかで高品質なサーフェスを作成できます。
  • 感覚的な作成・編集:数値や制約に縛られず、まるで手で触るかのように直感的にカーブやサーフェスを編集できます。
  • 接続の容易な変更:サーフェス同士の接続具合(滑らかさの度合い)を、後から簡単に変更できます。
  • 迅速な評価と創造:コンセプトやアイデアを素早く形にし、デザインレビューをしながらリアルタイムで形状を確認・修正することが可能です。

ISDX は、従来の厳密なパラメータ制御と、デザイナーの感性を両立させる、まさに次世代のサーフェシングツールと言えるでしょう。

このような直感的な形状編集は、サーフェスだけでなくソリッドモデルでも可能です。Creo の「ダイレクトモデリング」機能について詳しく知りたい方は、こちらの eBook もぜひご覧ください。

industrial collage

設計を効率化する3DCAD Creoの機能

PTCの3D CAD「Creo」が提供する 17 のメリットや機能について紹介します。

詳細はこちら

【実践編】ISDX で自由な曲面を作ってみよう!

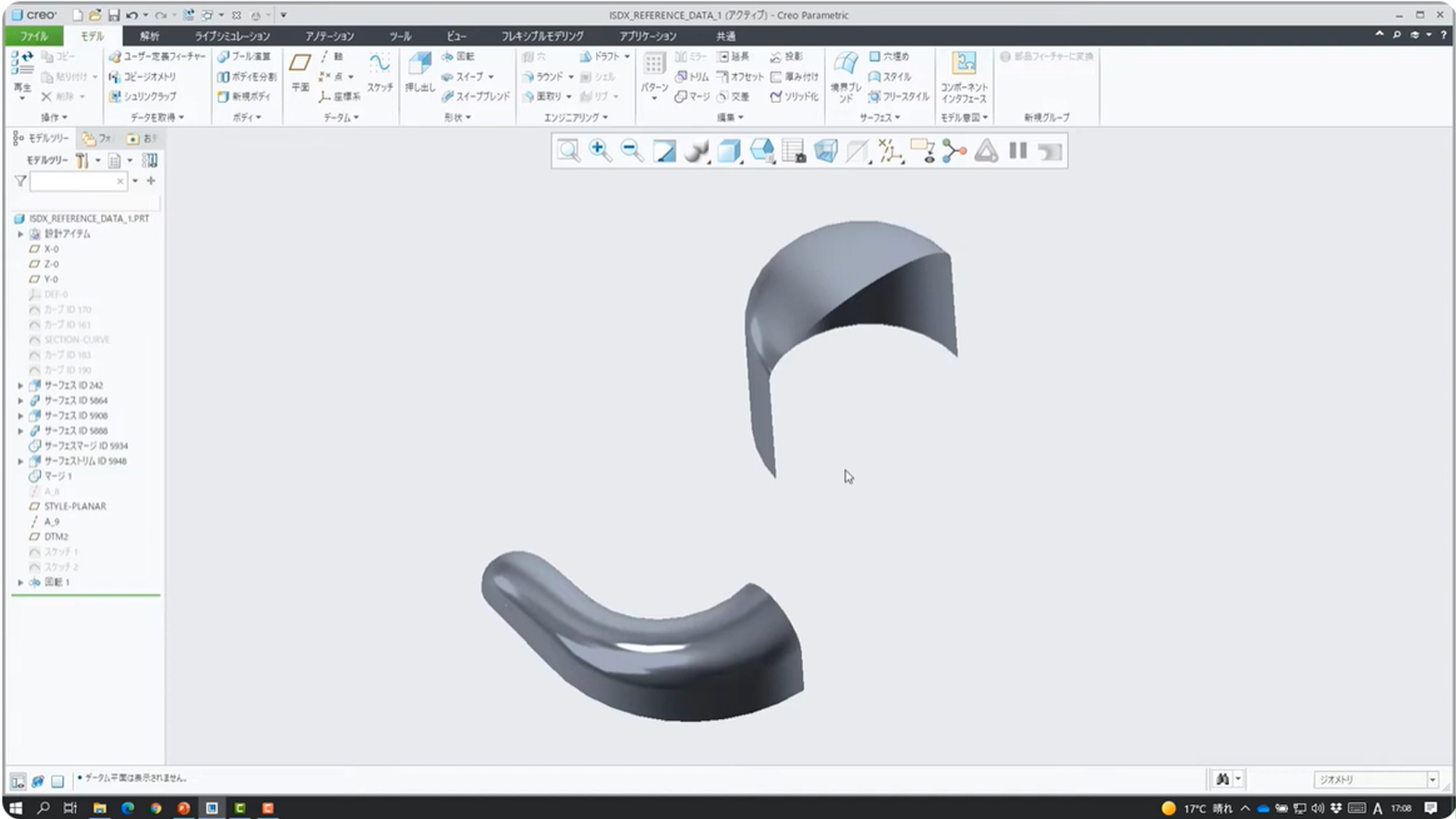
creo-isdx-two-separate-surface-bodies-before-connecting

理論を学んだところで、早速 ISDX を使って簡単な曲面を作成してみましょう。

ここでは例として、離れて配置された2つのサーフェスボディの間を、滑らかなサーフェスで自然につなぐ手順を解説します。

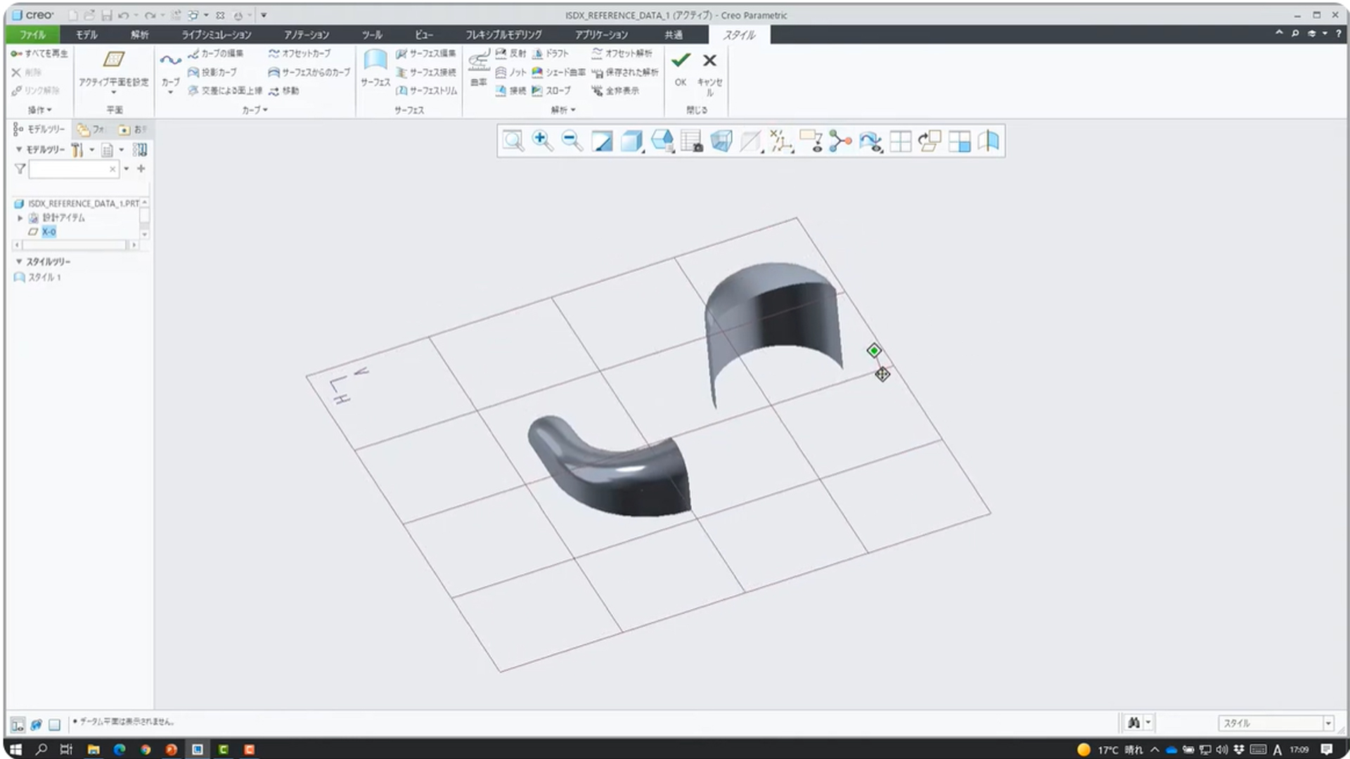
STEP1:スタイル機能で作業環境を準備する

まず、ISDX の専用作業環境である「スタイル」モードに入ります。

entering-creo-isdx-style-mode-with-datum-plane-displayed

【操作手順】

  1. 上部メニューの「モデル」タブから、「サーフェス」グループ内にある「スタイル」をクリックします。
  2. 画面がスタイルモードに切り替わります。必要に応じて、上部ツールバーの「平面表示」アイコンをクリックし、作業の基準となる平面を表示させておくと便利です。

【ISDXの2大機能】

これから行う作業は、大きく分けて以下の2つのステップです。ISDX はこの2つの機能を使ってあらゆる形状を創り出します。

  1. 滑らかな「カーブ(曲線)」を作る
  2. 作成したカーブを元に「サーフェス(曲面)」を作る

なお、作成できるカーブは最大15次まで上げることができ、非常に高精度なものになっています。

STEP2:2つの面をつなぐ滑らかな「カーブ」を作成する

次に、サーフェスの骨格となる「カーブ」を作成します。

creating-a-smooth-curve-between-two-edges-in-creo-isdx

【操作手順】

  1. 上部メニューから「カーブ」コマンドを選択します。
  2. 繋ぎたい片側のエッジ(部品の端の線)をクリックし、続けてもう片側のエッジをクリックします。すると、2つのエッジ間にまず直線が作成されます。
  3. 上部メニューの「カーブの編集」を選択し、作成したカーブの端点(エッジとの接続部分)をクリックします。
  4. 表示されるメニューから接続の滑らかさを選びます。ここでは「G2 – 曲率」を選択します。これは、元のサーフェスと曲がり具合まで一致させる、非常に滑らかな接続方法です。
  5. 反対側の端点も同様に「G2 – 曲率」に設定します。

これを繰り返し、側面をつなぐためのカーブを2本作成します。

STEP3:作成したカーブを元に「サーフェス」を作成する

骨格となるカーブができたので、いよいよサーフェスを作成していきます。

【操作手順】

  1. 上部メニューの「サーフェス」コマンドをクリックします。
  2. キーボードの Control キーを押しながら、サーフェスで囲みたい4本の線(STEP2で作成したカーブ2本と、既存形状のエッジ2本)を順番にクリックして選択します。
  3. 4本が選択されると、プレビューとしてオレンジ色のサーフェスが自動で生成されます。
  4. カーブと同様に、既存の形状との接続部分の滑らかさを設定できます。ここでも「G2 – 曲率」を適用し、自然なつながりになるようにします。

generating-the-top-surface-from-four-boundary-edges-in-creo-isdx

この作業を繰り返し、反対側の側面と、天面のサーフェスも作成していきましょう。天面はすでに4本のエッジで囲まれているため、カーブを作成する必要はなく、直接4本のエッジを選択するだけでサーフェスを作成できます。

このように、簡単なクリック操作だけで、非常に滑らかで美しいサーフェスが作成可能です。

STEP4:サーフェスを結合(マージ)して一体化する

merging-multiple-surfaces-into-a-single-quilt-in-creo-isdx

ISDX で作成したサーフェスは、「スタイル」という一つのフィーチャーとしてモデルツリーに記録されます。このフィーチャーは、Creoの標準機能で作成したサーフェスと全く同じように扱うことができるため、特別な操作は必要ありません。

最後に、作成した3枚のサーフェスと、元のサーフェスボディを結合(マージ)して、一つのきれいな部品に仕上げましょう。

【操作手順】

  1. 上部メニューの「モデル」タブから「マージ」を選択します。
  2. 結合したいサーフェスをすべてクリックで選択します。
  3. 上部のチェックマーク(OKボタン)をクリックすれば、すべてのサーフェスが1枚のキルト(サーフェスの集合体)として統合されます。

これで、ISDX を使った基本的なサーフェス作成は完了です。このように複雑な形状も、直感的な操作でスピーディーに作成できます。

【効率化 Tips】Creo の便利なサーフェス選択テクニック

複雑なモデルを扱っていると、「この部分のサーフェスだけを選びたいのに…」と、Control キーを押しながら何度もクリックを繰り返したり、意図しない面まで選択してしまったり、といった経験はありませんか?

Creo には、そうした煩わしい作業を劇的に効率化するサーフェス選択テクニック(ダイナミックサーフェス)が豊富に用意されています。

サーフェス選択・検索テクニックのメリットとは?

このテクニックを活用することで、単に選択が楽になるだけでなく、設計からシミュレーションまで、幅広い業務領域で大きなメリットが得られます。

設計・モデル作成でのメリット:色分けやグループ化で視認性アップ

クリック以外の方法で目的のサーフェスを素早く見つけ出し、「グループ」として定義することができます。このグループを活用すれば、以下のような作業が非常に簡単になります。

  • 面粗さによる色分け:「鋳肌」「切削」「研磨」といった加工指示に応じてサーフェスを色分けし、製造意図を明確に伝達する。
  • 幾何公差の管理:データム(基準)となるサーフェスをグループ化し、色分け表示する。
  • 3DA(3D 図面)での活用:注記で指示したいサーフェスを明確にし、設計意図の誤解を防ぐ。

シミュレーション領域でのメリット:荷重・接触条件の設定を大幅に短縮

構造解析などを行う際、荷重や拘束といった境界条件を設定する面の選択は非常に重要です。

  • 面圧の定義:エンジン部品の内側など、圧力がかかる全ての面を一括で選択し、荷重条件を一度に設定する。
  • 接触の定義:複数の部品が接触するサーフェス群をグループとして定義し、解析条件を効率的に設定する。

これらの作業を手作業で行うと、選択漏れなどのミスが発生しやすくなりますが、Creo の選択テクニックを使えば、迅速かつ正確に作業を進めることができます。

目的別に使い分ける!Creo の2種類の選択コマンド

Creoの サーフェス選択機能は、主に2つのタブに分かれて配置されています。

サーフェス選択コマンド(「モデル」タブ内)

基本的なモデリング作業の中で使う、標準的な選択コマンド群です。

  • ループサーフェス
  • シードと境界サーフェス
  • 全てのボディサーフェス
  • 正接サーフェス
  • ジオメトリルールドサーフェス
  • 形状サーフェス

サーフェス検索コマンド(「フレキシブルモデリング」タブ内)

  • ドーナツ状サーフェス
  • ラウンドサーフェス
  • 円柱サーフェス
  • 円錐サーフェス
  • 平面サーフェス
  • 形状サーフェス
  • 面取りサーフェス

※両方のタブに「形状サーフェス」がありますが、それぞれ異なる機能なので注意が必要です。

【実践】覚えておきたい!目的別・便利な選択コマンド集

①シードと境界サーフェス:部品の「内側」を一括選択

selecting-seed-surface-for-seed-and-boundary-surface-command-in-creo

この機能は、閉じた空間の「内側」や「外側」のサーフェスを一括で選択したい場合に効果的です。

【操作手順】

  1. 「種(シード)」となる面を選択:まず、選択したい領域の内側にある、基準となるサーフェスを1つ選びます。これが「種」になります。
  2. 「境界」となる面を選択:次に、その領域を塞いでいる「蓋」となるサーフェス(穴が開いている部分など)について、Control キーを押しながらすべて選択します。これが「境界」です。
  3. 自動で内側を選択:これだけで、Creo が「種」から「境界」までの内側にあるすべてのサーフェスを自動で一括選択してくれます。

この機能を使えば、手作業では非常に困難なエンジンブロックの内腔なども、漏れなく正確に選択できます。

【活用例】選択したグループに一括で色付けする

applying-color-to-a-grouped-internal-surface-in-creo

STEP1で作成したサーフェスグループが、実際の設計作業でどのように役立つかを見ていきましょう。最も分かりやすい例が、特定の部分だけを「色付け」する作業です。

通常、モデルの内側だけを異なる色で表示したい場合、対象となる面を一つひとつ手作業で選択する必要があり、非常に手間がかかります。しかし、先ほど作成したサーフェスグループを使えば、この作業を一瞬で完了できます。

【操作手順】

  1. 上部メニューの「ビュー」タブから「外観」を選択し、カラーパレットを開きます。
  2. 適用したい色(例:オレンジ色)を選びます。
  3. 画面左側の「モデルツリー」から、STEP1で作成したサーフェスグループ(データム参照)を選択します。
  4. グラフィックウィンドウ上でモデルをクリックすると、グループ化された内側のサーフェス全体の色が一括で変更されます。

このように、複雑な形状の内部であっても、事前にサーフェスをグループ化しておくことで、加工指示やプレゼンテーションのための色分け作業を、ミスなく迅速に行うことができます。

【活用例】シミュレーションの内圧条件として設定する

setting-up-structural-simulation-type-in-creo-ansys-simulation

サーフェスグループは、設計作業だけでなく、その後のシミュレーション(解析)領域でも絶大な効果を発揮します。

例えば、「このエンジン部品に内圧(内部からの圧力)がかかったとき、どの部分にどれくらいの負荷がかかるか」を調べる構造解析を行うケースを考えてみましょう。

この解析を行うには、まず「どの面に圧力がかかるのか」をソフトウェアに正確に指示する必要があります。もし手作業で内側のサーフェスを一つずつ選択しようとすれば、非常に時間がかかるだけでなく、小さな面を選択し忘れるといったヒューマンエラーのリスクも高まります。

しかし、ここでも STEP1で作成したサーフェスグループが役立ちます。

【操作手順】

  1. 上部メニューの「アプリケーション」タブから「Ansys Simulation」などを選択し、シミュレーション環境に切り替えます。
  2. 荷重 (Load) メニューから「圧力(Pressure)」を選択します。
  3. 圧力荷重を設定するウィンドウが開いたら、圧力を加えたい参照先(サーフェス)を選択します。ここで、グラフィックウィンドウ上の面を一つひとつクリックする代わりに、「モデルツリー」から STEP1で作成したサーフェスグループを選択します。
  4. グループに含まれるすべての内側サーフェスが、圧力荷重の対象として一括で設定されます。

あとは圧力の値を入力して解析を実行するだけです。このテクニックを使えば、複雑なモデルの解析条件設定も、簡単・正確・そしてスピーディーに完了させることができます。

②正接サーフェス:滑らかにつながる面をまとめて選択

selecting-tangent-surfaces-automatically-in-creo

フィレット(R 面)やラウンドなど、滑らかに(正接で)つながっている一連のサーフェスをまとめて選択したい場合に便利なコマンドです。

【操作手順】

  1. 基準となるサーフェスを1つ選択します。
  2. 規則から「正接サーフェス」を選ぶだけで、その面から滑らかにつながっているすべての面が自動で選択されます。

角(エッジ)がある部分で選択は自動的にストップするため、ラウンド部分だけを編集したい場合などに非常に役立ちます。

③形状サーフェス:「ボス」や「リブ」などの形状で選択

selecting-boss-feature-using-shape-surface-rule-in-creo

「形状サーフェス」は、「ボス(突起)」や「リブ(補強)」といった、特定のフィーチャータイプ(形状の種類)を持つサーフェスを一括で選択したい場合に非常に便利な機能です。

例えば、モデル上に複数のボス形状が存在する場合、それらすべてに同じ変更を加えたり、色を付けたりしたいときに役立ちます。

【操作手順】

  1. 「データム参照」ウィンドウでタイプを「ダイナミックサーフェス」に設定し、「サーフェスセット」ウィンドウを開きます。
  2. 基準となるサーフェス(今回はボス形状の一部)を1つクリックして選択します。
  3. 規則のプルダウンメニューから「形状サーフェス」を選択します。
  4. さらに詳細な選択オプションが表示されるため、「1次形状」の中から「ボス」を選択します。

これだけで、Creo がモデル全体をスキャンし、基準として選んだ形状と同じ「ボス」と認識されるフィーチャーのサーフェスをすべて自動で選択してくれます。この機能を使えば、「このモデルにあるすべてのボス形状の高さを変更する」といった作業も、手動で一つひとつ選択する手間なく、効率的に行うことが可能です。

④円柱サーフェス:半径や寸法を指定して検索・選択

using-geometry-search-tool-to-find-cylindrical-surfaces-in-creo

「モデルの中から、半径が 〇〇mm の穴だけをすべて選択したい」
「直径が △△mm 以下のボスをまとめて編集したい」

このように、形状の種類だけでなく、具体的な「寸法(数値)」を条件にしてサーフェスを探し出したい場合に効果的なのが、「ジオメトリのサーチツール」内にある「円柱サーフェス」機能です。

この機能は、これまで紹介したコマンドとは異なり、「フレキシブルモデリング」タブからアクセスします。

【操作手順】

  1. 上部メニューの「フレキシブルモデリング」タブに切り替えます。
  2. 「サーチ」グループ内にある「ジオメトリサーチ」をクリックします。
  3. 「ジオメトリのサーチツール」ウィンドウが開きます。
  4. 「サーチ」のプルダウンメニューから「円柱サーフェス」を選択します。
  5. 条件を設定します。例えば、「半径」の入力欄に「2.5」と入力し、その横の条件式を「=(等しい)」に設定します。
  6. ウィンドウ下部の「サーチ」ボタンをクリックします。

上記のように設定することで、Creo がモデル全体をスキャンし、条件に完全一致する「半径2.5mm の円柱サーフェス」だけをすべてハイライト表示してくれます。

【さらに高度な検索も可能】
このツールの優れた点は、条件設定の柔軟性にあります。

  • 柔軟な条件式:「=(等しい)」だけでなく、「≦(以下)」や「>(より大きい)」といった条件式も使えるため、「半径3mm 以下のすべての円筒面」といった指定も可能です。
  • 突度の指定:「突度」の条件を指定すれば、「出っ張っている円柱(ボス形状)」だけ、あるいは「へこんでいる円柱(穴形状)」だけを検索対象にすることもできます。

このように、寸法という明確なルールに基づいて目的のサーフェスを正確に探し出せるのが、この機能の最大の強みです。多数の穴やボスが混在する複雑な機械部品などを扱う際に、作業効率を飛躍的に向上させてくれるでしょう。

まとめ:Creo のサーフェス機能でアイデアを直感的に形にする

今回は、3DCAD ソフト「Creo Parametric」が持つ、高度で直感的なサーフェス機能について、基本操作から作業を効率化する選択テクニックまでを解説しました。

以下、今回の記事のポイントです。

  • ソリッドとサーフェスの違いを理解し、デザイン性の高い形状にはサーフェス機能が不可欠であること
  • Creo には寸法制御が得意な「標準サーフェス」と、感覚的な操作が魅力の「インタラクティブサーフェス機能 (ISDX)」があること
  • ISDX を使えば、まるで粘土をこねるように滑らかで複雑な曲面をスピーディーに作成できること
  • 「シードと境界」「正接」といったインテリジェントな選択機能を活用すれば、煩わしいクリック作業から解放され、設計や解析の効率が飛躍的に向上すること

これまで「複雑な曲面は難しそう」と感じていた方も、ぜひこの記事を参考に、まずは簡単な形状から Creo のサーフェス機能に触れてみてください。頭の中にあるアイデアを、より自由に、そして素早く形にする楽しさをきっと実感できるはずです。

Creo のサーフェス機能を体験してみませんか?

まずは Creo を試してみたい方はこちら

この記事でご紹介した、アイデアを直感的に形にするサーフェスモデリングのパワフルな機能を、ぜひご自身の PC でご体感ください。

Creo Parametric の無料試用版では、基本機能はもちろん、今回ご紹介した「インタラクティブサーフェス (ISDX)」や高度な選択機能を含む、すべての機能を14日間無料でお試しいただけます。

3d cad creo screen with 3d model

3D CAD Creo 無料体験版

Creo Parametric のフル機能を試用開始後すぐにご利用いただけます。

詳細はこちら

導入に関するご相談・お問い合わせ

「自社の製品開発で、サーフェス機能をどのように活かせるか知りたい」
「チームでの設計効率を上げるための最適なライセンス構成は?」
「この記事で紹介された機能について、より詳しいデモを見てみたい」

このような具体的なご要望やご質問に、PTC の専門スタッフがお応えします。お客様の課題をヒアリングし、Creo Parametric を最も効果的に活用するための導入プランのご提案や、機能の個別デモンストレーションを実施します。まずはお気軽にご相談ください。

Two men looking at 3D CAD Creo screen with 3d cad model

3D CAD Creo お問い合わせ

Creo エキスパートにお気軽にお問い合わせください。

詳細はこちら

よくあるご質問 (Q & A)

ここでは、Creo のサーフェス機能に関して、初心者の方からよく寄せられる質問にお答えします。

Q: ISDX は Creo の標準機能ですか?

A. いいえ、ISDX(インタラクティブサーフェス機能)は Creo Parametric のオプション機能です。

標準搭載されているサーフェス機能だけでも多くの作業が可能ですが、ISDX は、より高度で自由な意匠設計や、工業デザイナーが求めるような直感的な形状作成を実現するための専門的な拡張機能という位置づけになります。ご自身の業務で必要かどうか、まずは無料試用版などでその強力な機能をお試しいただくことをお勧めします

Q: 作成したサーフェスをソリッドに変換できますか?

A. はい、可能です。

記事の実践編で解説したように、作成した複数のサーフェスを「マージ」機能で結合し、完全に閉じた形状(すき間のない状態)にすることで、「キルト」と呼ばれるサーフェスの集合体ができます。

このキルトに対して「ソリッド化」コマンドを使用すれば、中身の詰まったソリッドモデルに変換することができます。これにより、サーフェスで作成した美しいデザインを、その後の構造解析や金型設計、製造工程で活用できるソリッドデータとして扱うことが可能になります。

Q: もっと複雑な形状も作れますか?

A. もちろんです。ISDX の真価は、まさに複雑な形状の作成で発揮されます。

今回の記事では、初心者の方にも分かりやすいように簡単な形状を例に解説しましたが、ISDX は自動車のボディパネルや、人間工学に基づいたグリップ形状、デザイン性の高い家電製品の外装など、プロの設計現場で使われる非常に複雑な自由曲面の作成を得意としています。

記事でご紹介したのは、その機能の入口となる基本的な操作です。この基本をマスターすれば、アイデア次第であらゆる複雑な形状を生み出すことが可能になります。

参考動画:「3D CAD Creo の使い方・機能紹介」シリーズ

本記事の元となった下記2つの動画では、ご紹介した新機能を実際の操作画面とともにより詳しく解説しています。テキストだけでは伝わりにくい機能の操作感などを、ぜひ動画でご確認ください。

 

 

 

 

 

トピック Digital Transformation Engineering Collaboration Increase Manufacturing Productivity Simulation
PTC Blog Author For nearly 40 years, PTC has consistently innovated in the product development space. The world’s best companies that design, make, and service products rely on PTC technologies, including 95% of the Fortune 500 discrete manufacturing companies. Our purpose at PTC is to do more than just imagine a better world, it’s to help create it.

続きを読む