Perché utilizzare il software CAD/CAM?
CAM in Creo
Le soluzioni CAM di Creo, facili da usare e completamente integrate, offrono agli ingegneri una serie di funzionalità, dalla progettazione e analisi alla produzione e ispezione. Grazie a funzionalità quali la lavorazione sottrattiva e la produzione di utensili, l'additive manufacturing e la lavorazione della lamiera, Creo aiuta gli ingegneri a ottimizzare i progetti per la producibilità, riducendo i tempi di produzione e gli errori, con conseguente aumento della qualità dei prodotti e riduzione dei tempi di commercializzazione. Realizza i tuoi progetti migliori in meno tempo con le soluzioni CAM Creo.
Accelerare la produzione con CAM Studio di Onshape, basato su cloud
La piattaforma cloud-native di Onshape consente agli utenti di creare percorsi utensile CAM precisi da desktop a laptop leggeri. Grazie alla collaborazione in tempo reale e al controllo di versione integrato, i team rimangono allineati e accelerano il percorso dalla progettazione alla produzione. CAM Studio di Onshape fornisce solide strategie CNC per operazioni di foratura, sgrossatura, fresatura e finitura, supportando tutto, dalla prototipazione alla produzione su vasta scala. È una soluzione completa e flessibile per le moderne esigenze di produzione.
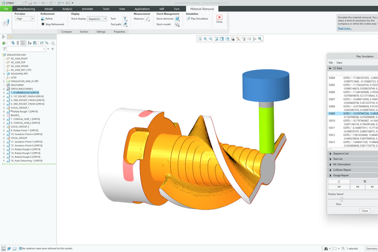
Funzionalità della produzione assistita dal computer
Utensili e matrici in Creo
Creo offre soluzioni per utensili e matrici facili da utilizzare per la creazione di basi di stampo, anime e cavità, matrici progressive e percorsi utensili per le macchine per misurazione coordinate (CMM). Tutte le soluzioni sono perfettamente integrate in Creo per un flusso di lavoro ottimale.
Lavorazione di produzione in Creo
Creo offre soluzioni per la lavorazione di produzione facili da utilizzare per fresatura, tornitura, lamiera, foratura e per i processi di elettroerosione a filo. Tutte le soluzioni sono perfettamente integrate in Creo per un flusso di lavoro ottimale.
CAM e additive manufacturing in Creo
Con Creo è possibile progettare, ottimizzare, convalidare e verificare tramite stampa in un unico ambiente, riducendo i tempi complessivi del processo, il numero di attività ripetitive e gli errori. Al termine, dovrete semplicemente inviare il file alla stampante 3D. Potete eseguire una progettazione per l'additive manufacturing usando polimeri e metallo, collegandovi direttamente alla stampante desiderata sfruttando il profilo ottimizzato e le strutture di supporto della stessa.
Creo High-Speed Milling
Riduzione dei tempi di fresatura e dell'usura degli utensili in operazioni di lavorazione complesse a 3 e 5 assi.
Onshape CAM Studio
Onshape’s cloud-native CAM lets users create toolpaths, collaborate in real-time, and accelerate manufacturing with built-in version control.
