升级到最新版 Creo
加入社区
教程
帮助中心
支持
在线发布会 - Creo 12 与 Creo+ 引领新航向
观看在线研讨会,了解出色的复合材料功能、扩展的 MBD、经过改进的实时仿真以及简化的制造工作流程。
立即观看
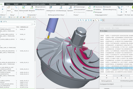
ebm-pabst 如何利用 Creo CAD/CAM 集成优化制造
ebm-papst 通过 Creo 的端到端 CAD/CAM 流程集成,提高了机床利用率并简化刀具路径生成。
快速了解 Creo
了解新版 Creo 中不容错过的内容。体验核心建模增强功能、生产力提升和突破性功能。
是时候升级了!
获取新版 Creo。新版 Creo 性能强大,您值得拥有。